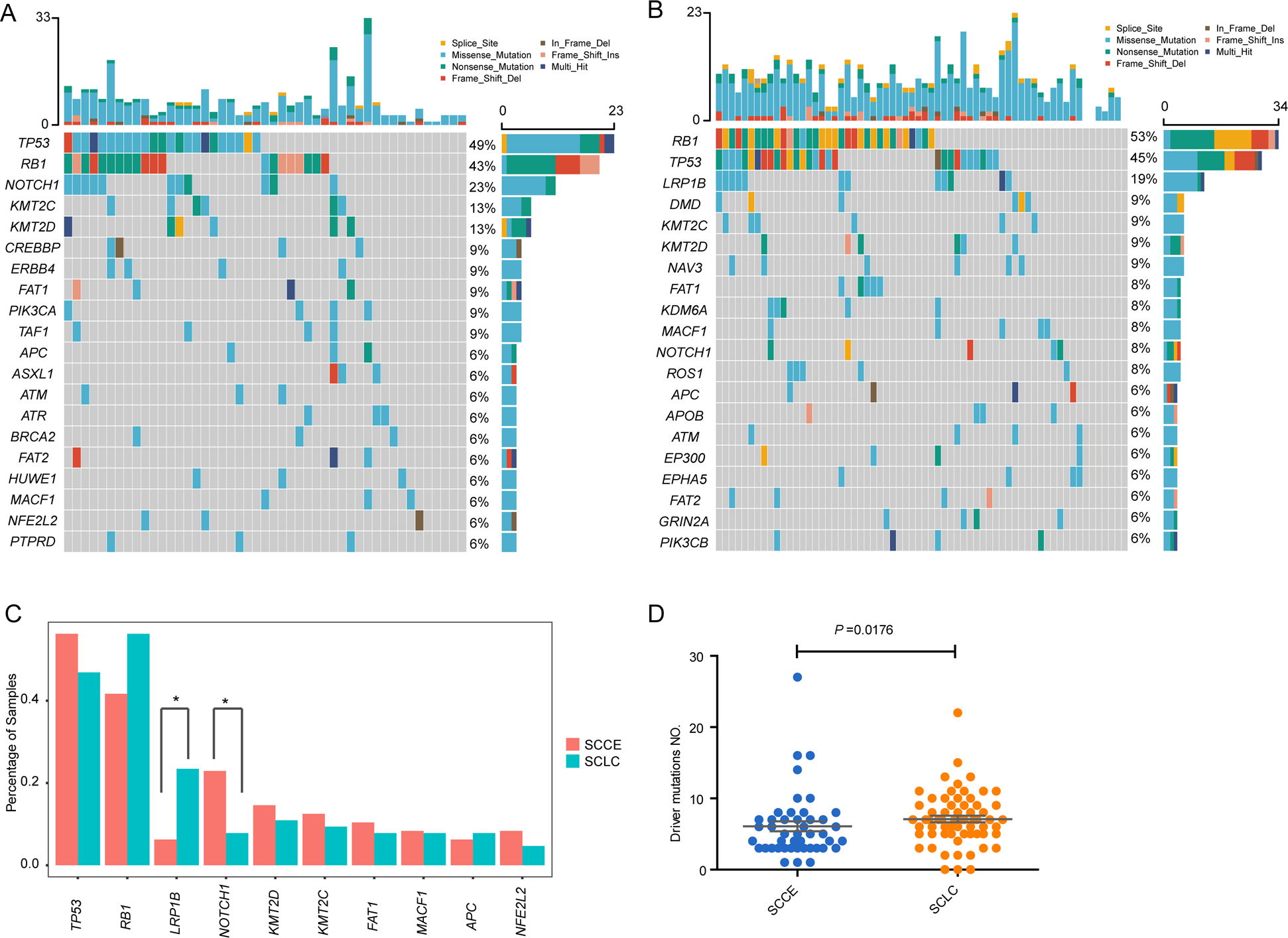
Fig. 2: Driver mutation spectrum of SCCE and SCLC.

A Driver mutation profiling of SCCE (Top20 was shown); B Driver mutation profiling of SCLC (Top20 was shown); C Comparison of mutation frequency between SCCE and SCLC; D Driver gene NO. was significantly lower in SCCE than that in SCLC.