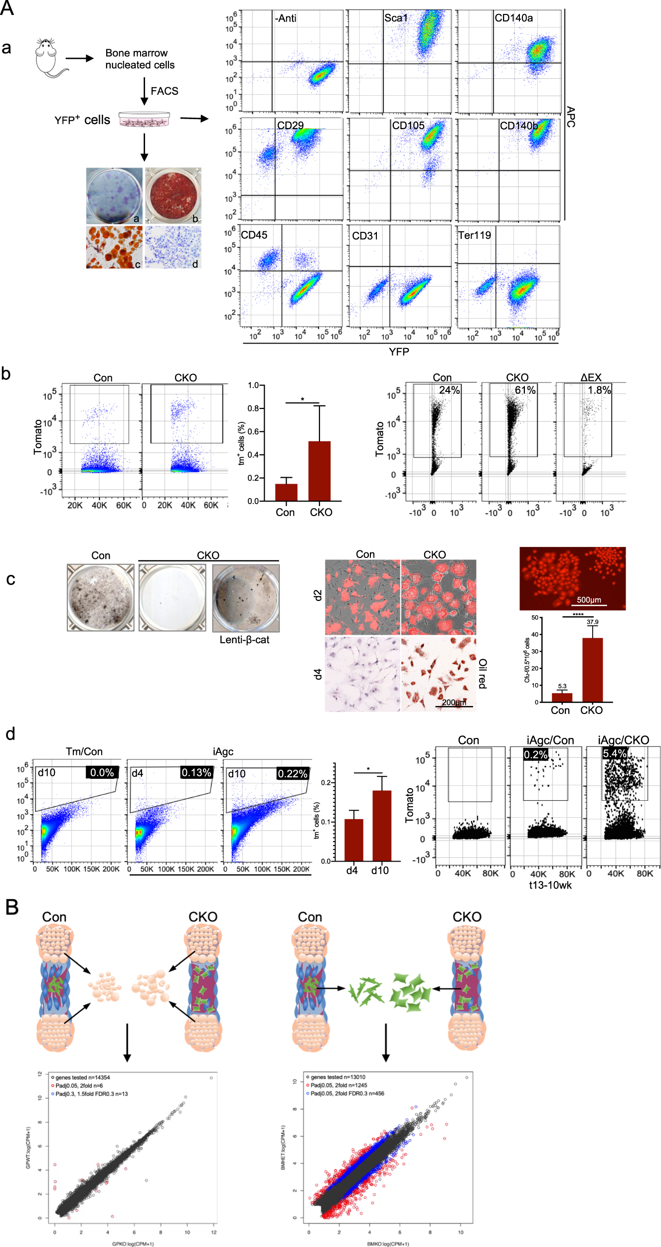
Fig. 2: Characterization and expression profiling of C-MPCs.

A:. a YFP+ C-MPCs were sorted from fresh stromal cells of XYFP mice. After being propagated in culture, YFP+ C-MPCs were evaluated for MSC characteristics and marker expressions. Left top: marrow cell isolation scheme. Left bottom: a CFU-; b Alizarin red; c Oil red; d Alcian blue staining of YFP+ C-MPCs. Right panel: FACS analyses of MSC, hematopoietic, and endothelial cell marker expression of the YFP+ stromal cells sorted from 2-month-old XYFP mice. b. Quantitative comparison of C-MPCs from X/CKOTomato (CKO), X/ΔEXTomato (ΔEX) mutant and XTomato (Con) control mice. Left: bone marrow cells were isolated from 5-week-old mice and directly subjected to FACS, n = 6, *p < 0.05. Right: bone marrow cells isolated from 3-week-old mice were cultured and then subjected to FACS. c. Tm+ cells were sorted from stromal cells and subjected to differentiation assays in vitro. Left: Von Kossa staining of Tm+ stromal cells after being cultured in osteogenic media for 21 days. Lenti-β-catenin-infected β-catenin– Tm+ stromal cells from X/CKOTomato mice were able to form mineralized nodules. Middle: in vitro adipogenic assay: after being induced for 2 days, the β-catenin– Tm+ stromal cells already became adipocytes shown by Oil red staining, not the control C-MPCs. Right: CFU-F image of the β-catenin– Tm+ stromal cells and quantitative comparison of Tm+ CFU-Fs, n = 6, ****p < 0.0001. d. Left: p10 ROSA26R-Tomato (Tm/Con) and Agc1-CreERT2;ROSA26R-Tomato (iAgc) mice were injected with tamoxifen and bone marrow cells were analyzed by flow at day 4 and day 10 post treatment, n = 3, *p < 0.05. Right: p13 Ctnnb1fl/+;ROSA26R-Tomato (Con), Agc1-CreERT2;Ctnnb1fl/+;ROSA26R-Tomato (iAgc/Con) and Agc1-CreERT2;Ctnnb1fl/fl. ROSA26R-Tomato (iAgc/CKO) mice were injected with tamoxifen. After a 10-week chase, bone marrow cells were harvest for flow analysis. B RNA-seq analyses. Illustration of sample preparation and gene expression log-log plot. See legend in (A) for mice detail. C-MPC RNAs were isolated from C-MPCs sorted from fresh stromal cells of 5-week-old mice. Chondrocyte RNAs were extracted from chondrocytes dissected from growth plates of p6 mice.