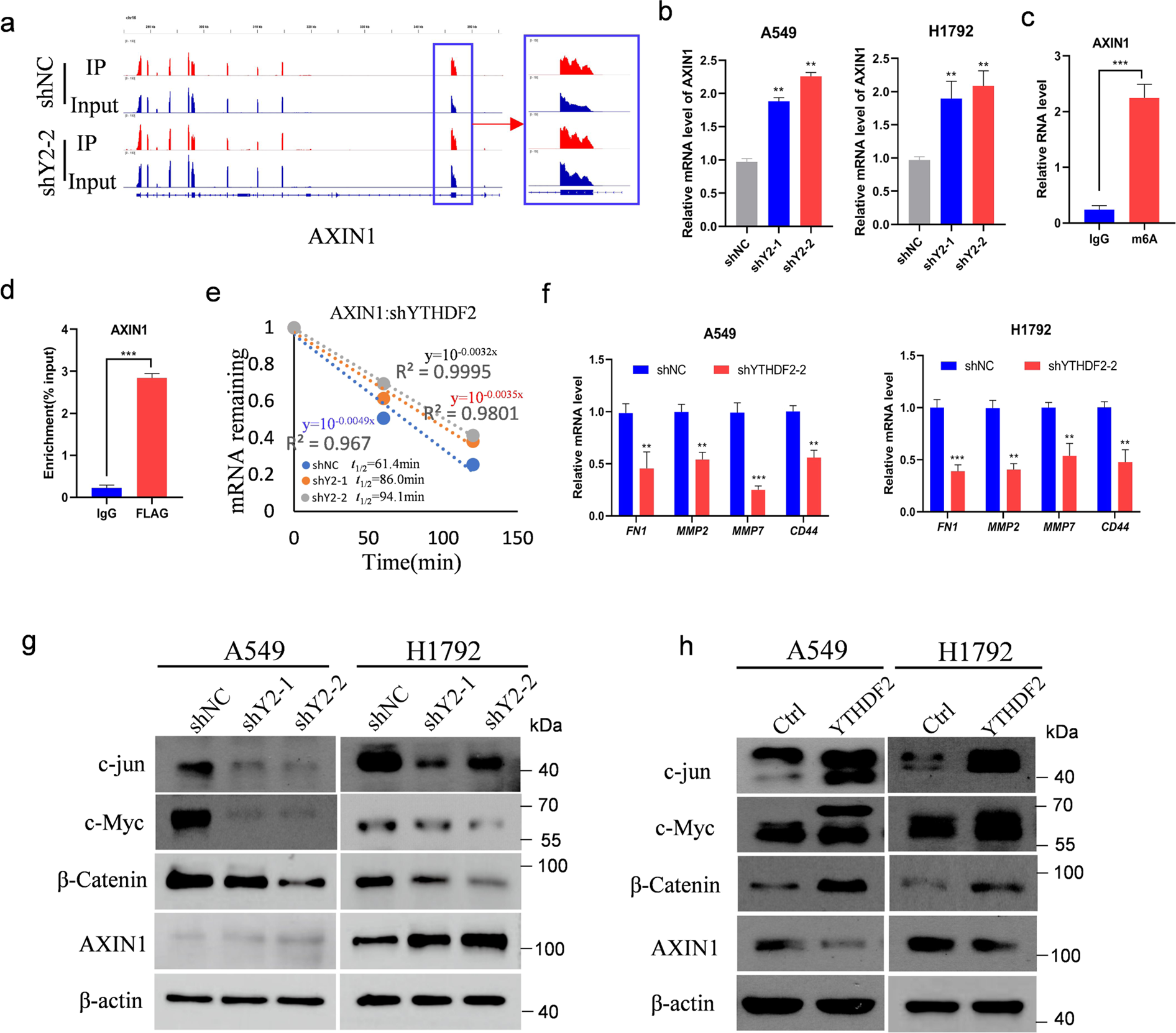
Fig. 5: AXIN1/Wnt/β-catenin signaling was targeted by YTHDF2.

a Distribution of m6A peaks across AXIN1 transcripts in control and YTHDF2-deficient cells. b qPCR analysis of AXIN1 mRNA expression in A549 and H1792 with or without YTHDF2 knockdown. Samples were normalized to β-actin mRNA. c Enrichment of m6A modification in AXIN1 as detected by a gene-specific m6A qPCR assay. d RIP–qPCR showing the association of AXIN1 with FLAG-tagged YTHDF2 in A549 cells. e Increased AXIN1 mRNA half-life by silencing YTHDF2 in A549 cells. Values were the mean ± S.D. of n = 3 independent experiments. f Relative mRNA levels of AXIN1/Wnt/β-catenin downstream targets identified by qPCR analysis in A549 and H1792 cells. Data represented means ± S.D. for three independent experiments. Immunoblotting to measure c-jun, c-Myc, β-catenin, and AXIN1 protein levels in transformed A549 and H1792 control cells and cells with YTHDF2 knockdown (g) or YTHDF2 overexpression (h).