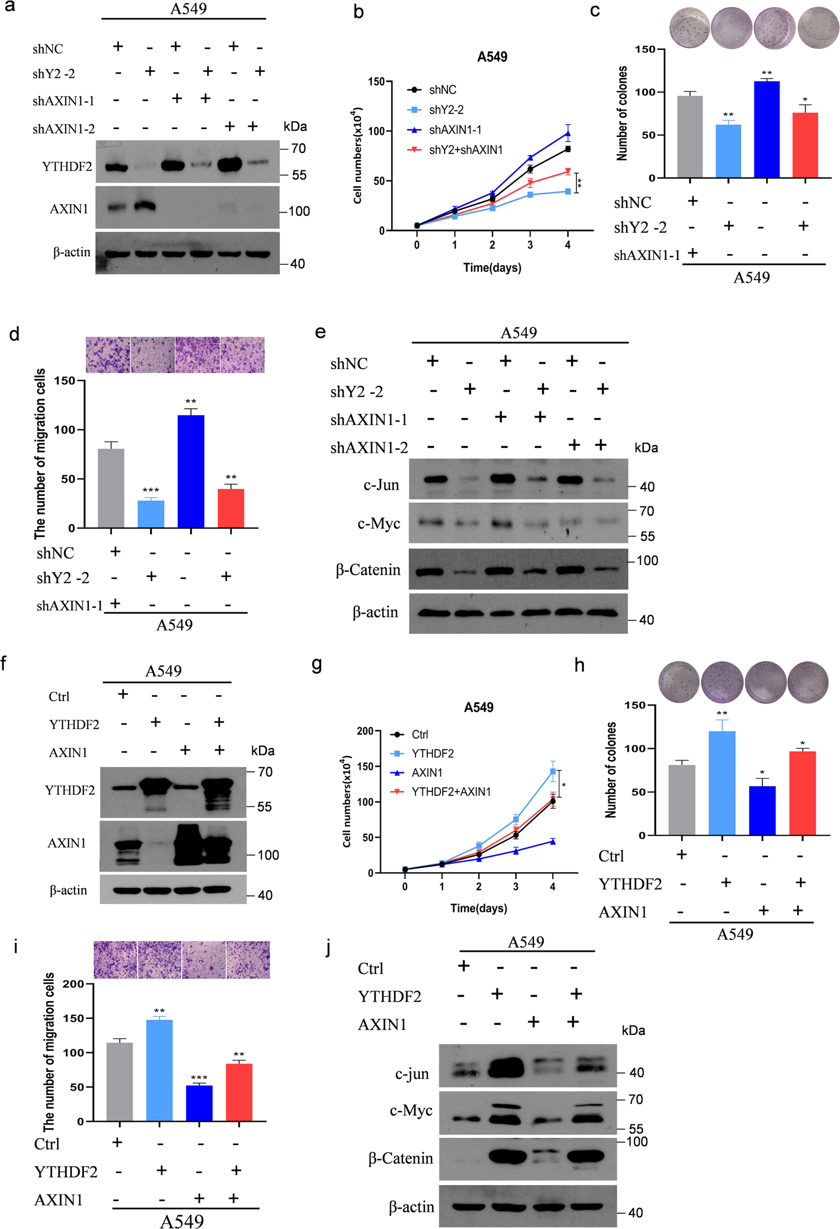
Fig. 6: AXIN1 was critical to YTHDF2-promoted Wnt/β-catenin signaling.

a Immunoblotting of lysates from A549 cells transfected with shNC, shYTHDF2#2, shYTHDF2#2, and/or shAXIN1-1 or shAXIN1-2. Expression levels of YTHDF2 and AXIN1 were measured. β-actin was used as a loading control. b Live cell count, c colony formation, d migration, and e immunoblotting of AXIN1/Wnt/β-catenin downstream targets in cells described in a. f Immunoblotting of lysates from A549 cells transfected with shCtrl, YTHDF2, AXIN1, YTHDF2, and/AXIN1 vector. Expression levels of YTHDF2 and AXIN1 were measured. β-actin was used as a loading control. g Live cell count, h colony formation, i migration, and j immunoblotting of AXIN1/Wnt/β-catenin downstream targets in cells described in f.