Fig. 3: NaB ameliorates allergic airway inflammation in vivo.
From: IL-4 inhibits regulatory T cells differentiation by HDAC9-mediated epigenetic regulation

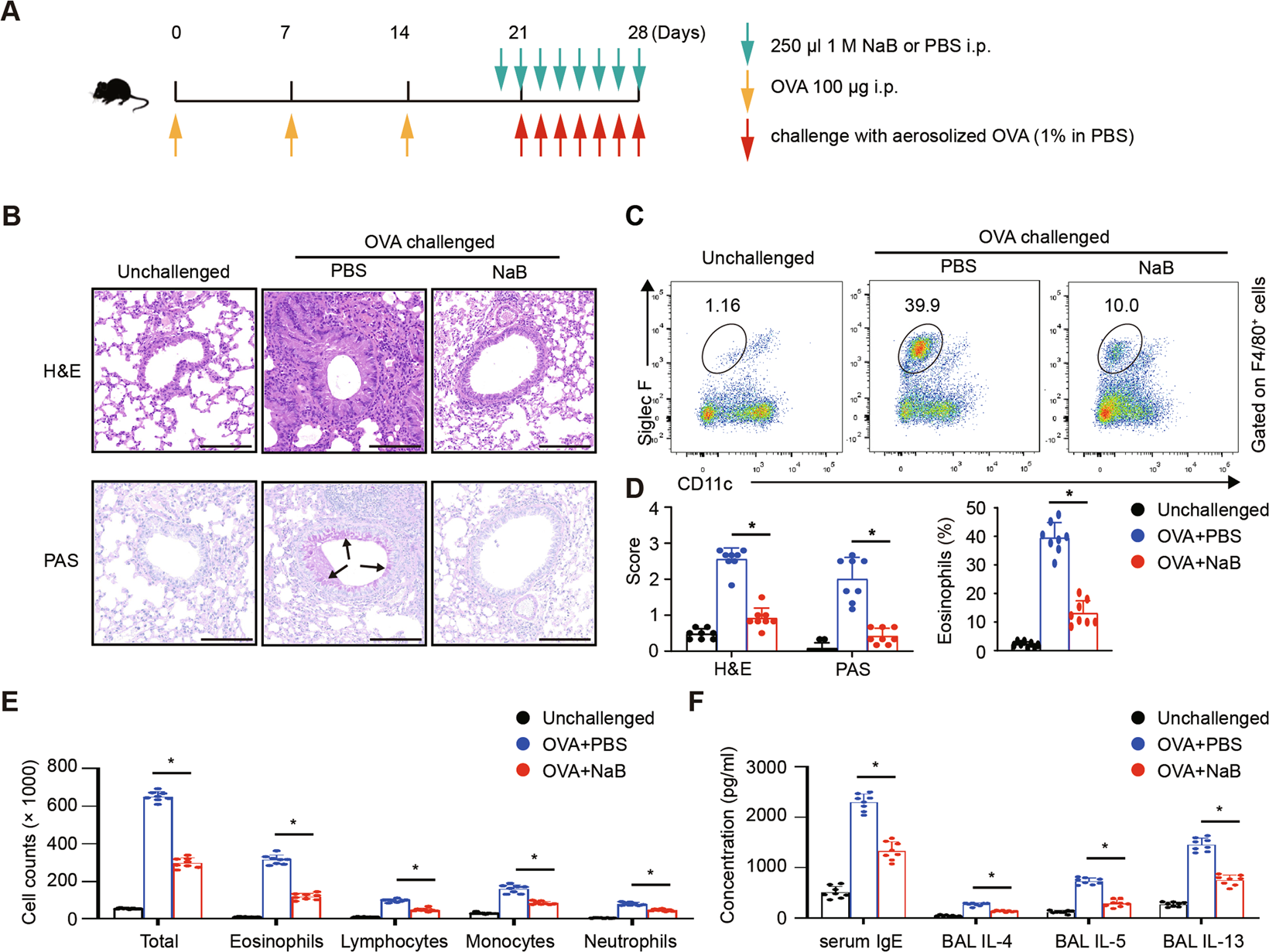
A Schematic representation of the OVA-induced acute allergic lung inflammation model. B Representative lung histology sections displaying inflammatory cell infiltration and PAS+ mucin-secreting cell hyperplasia. The arrow indicates purple-red mucin-producing cells. Bars, 100 µm. C Gate in color FACS plots identifying infiltrated eosinophils (CD45+F4/80+Siglec F+CD11c−) in the lungs. D The graph displays the histological scores determined by H&E and PAS staining. Five areas were randomly chosen in each slide. The percentages of eosinophils among F4/80+ lung infiltrated cells are displayed in the histograms. E Different cell counts in the BAL fluid. F Total IgE levels in the blood serum and IL-4, IL-5, and IL-13 levels in the BAL fluid, as determined by ELISA. Data are the mean ± SD and representative of three independent experiments. Each group included eight mice. *p < 0.05.