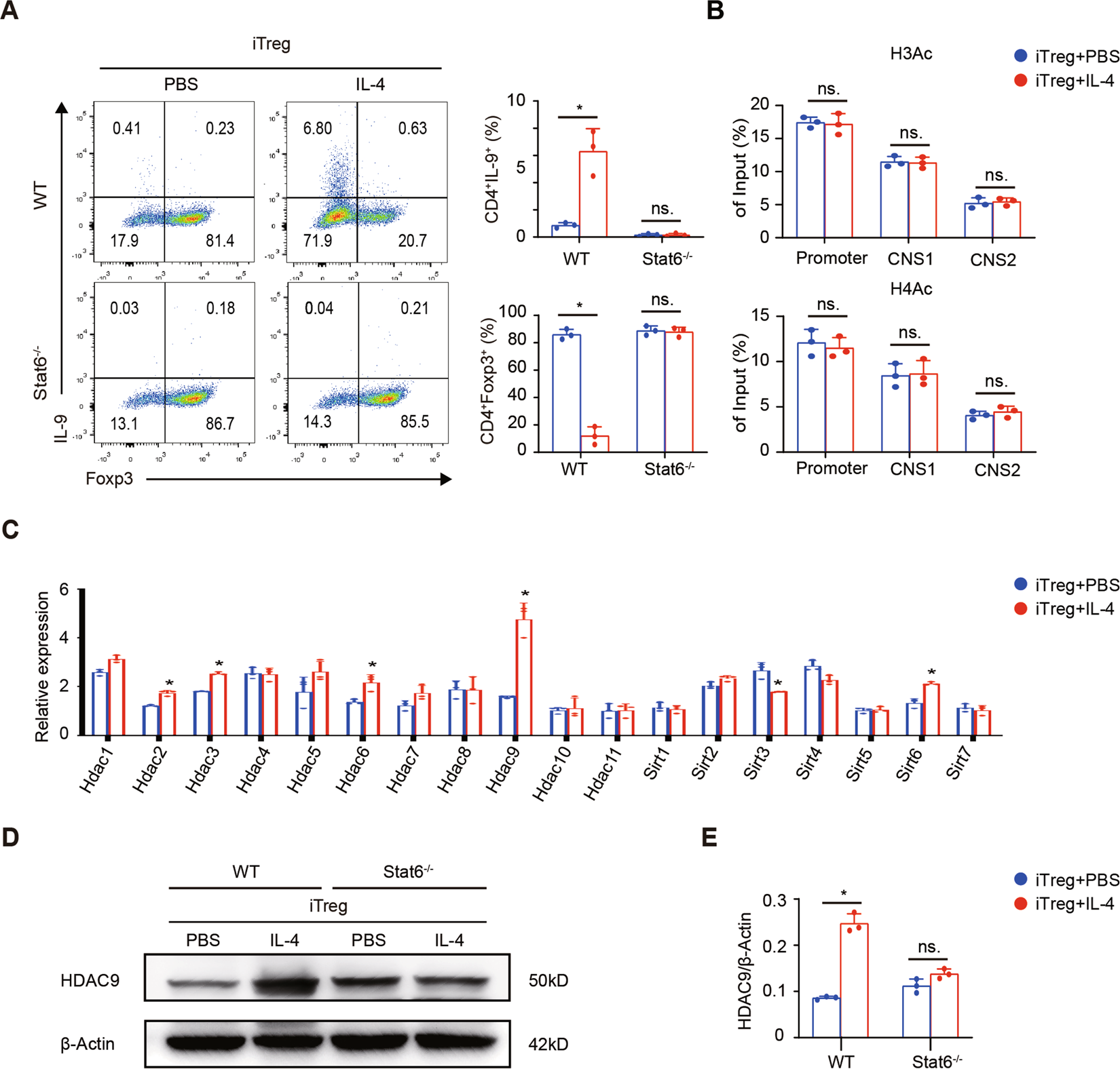
Fig. 4: HDAC9 is involved in IL-4-STAT6-mediated epigenetic changes.
From: IL-4 inhibits regulatory T cells differentiation by HDAC9-mediated epigenetic regulation

A Naive CD4+ T cells were FACS sorted from WT B6 and stat6-/- mice and cultured under iTreg-polarizing conditions with or without IL-4. The cells were harvested on day 2 (B, C) or day 3 (A, D). A An FCM assay was used to measure the percentages of Foxp3+ cells among CD4+ T cells in different group. B ChIP-qPCR assays for H3Ac and H4Ac modifications in the Foxp3 promoter, CNS1, and CNS2 regions with T cells from stat6-/- mice. C The graphs display Hdac1-11 and Sirt1-7 mRNA expression in the cultured cells relative to that in naive CD4+ T cells. D An immunoblot assay evaluating HDAC9 expression was performed. E The graphs show quantitation of HDAC9 expression in three independent western blot experiments. Data are the mean ± SD and representative of three independent experiments. *p < 0.05.