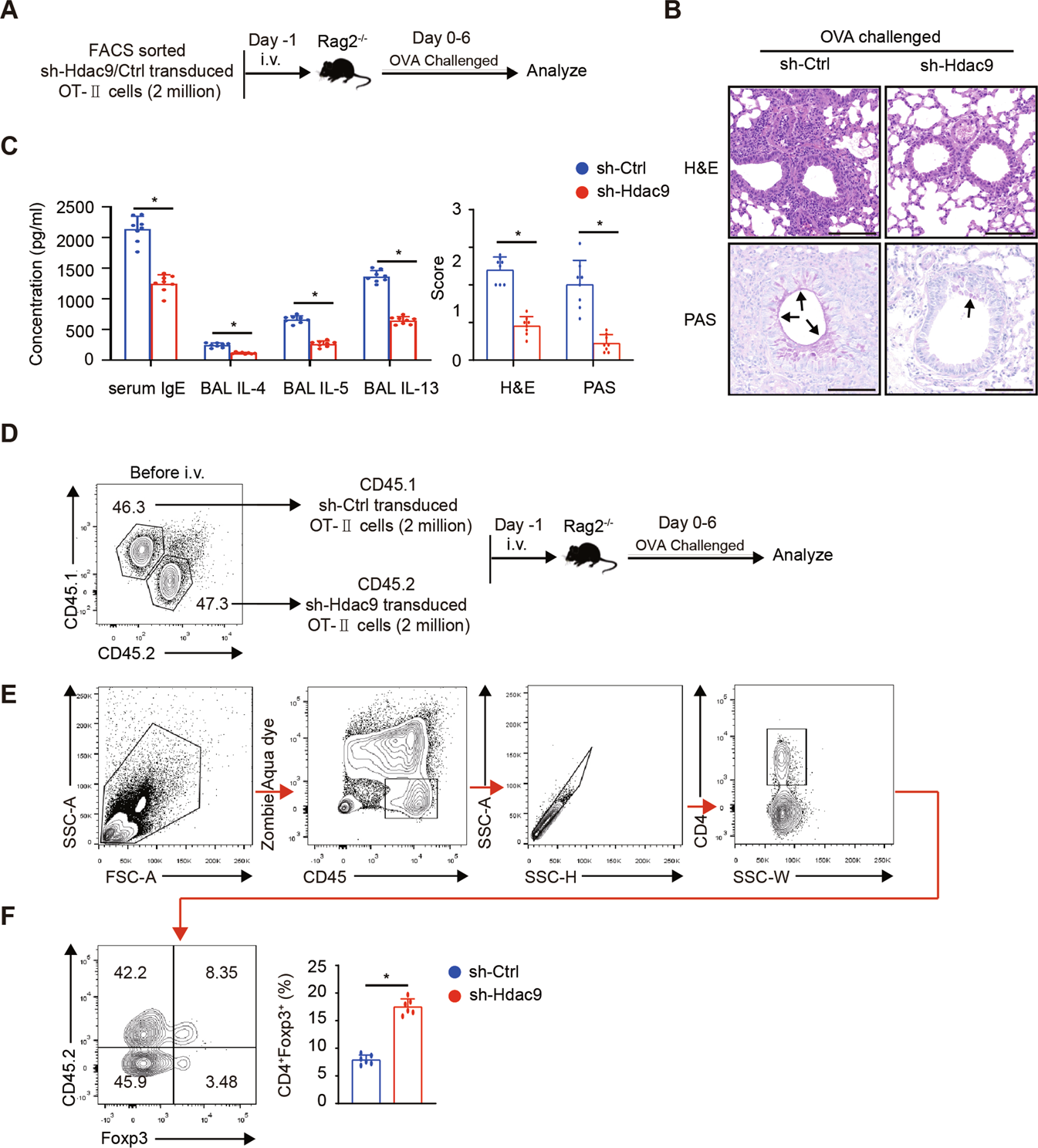
Fig. 6: Hdac9 knockdown alleviates allergic airway inflammation and increases Treg proportion in an OT-II cell adoptive transfer model.
From: IL-4 inhibits regulatory T cells differentiation by HDAC9-mediated epigenetic regulation

A Schematic representation of the Hdac9-knockdown OT-II cell transfer allergy model. B Representative lung histology sections displaying inflammatory cell infiltration and PAS+ mucin-secreting cell hyperplasia. The arrow indicates purple-red mucin-producing cells. Scale bars, 100 µm. C Total IgE levels in the blood serum and IL-4, IL-5, and IL-13 levels in the BAL fluid, as determined by ELISA. Graph displaying the histological scores determined by H&E and PAS staining. Five areas were randomly chosen in each slide. D Schematic representation of the CD45.1/2+ sh-Ctrl/Hdac9 OT-II cell transfer allergy model. E Gating strategy of CD4+Foxp3+ Tregs infiltrated in lungs. F The percentages of Foxp3+ cells among CD45.1+ or CD45.2+ CD4+ T cells were displayed by contour plot and histogram. The Each group included six to eight mice. Data are the mean ± SD and representative of three independent experiments. *p < 0.05.