Fig. 2: GAS6 enhances efferocytosis in vitro in human iPSC-derived macrophages.
From: Ligand-dependent kinase activity of MERTK drives efferocytosis in human iPSC-derived macrophages

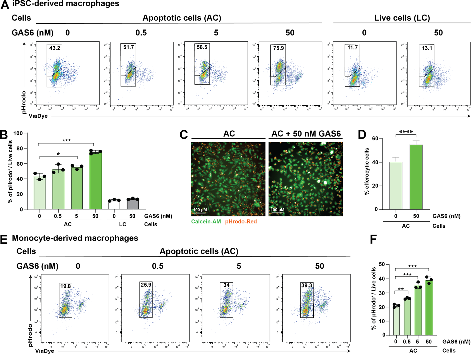
A Flow cytometric analysis of efferocytosis in vitro using iPSC-derived macrophages. Apoptotic cells (ACs) were generated as described and live cells (LC) were used as control. ACs were labeled with indicated concentrations of GAS6. For LCs, GAS6 was added soluble. Macrophages and ACs were cultured for 2 h at a ratio of 1:6 and analyzed afterwards for pHrodo signal. B Frequency of pHrodo+ macrophages. Bar graphs show mean with SD and individual samples. C High content imaging to determine frequency of efferocytic macrophages. Macrophages were stained with Calcein-AM prior to the assay. ACs were labeled with indicated concentrations of GAS6 and added to macrophages for 2 h. Afterwards, efferocytic macrophages were quantified using the Operetta CLS High-Content Analysis system. D Frequency of pHrodo+ macrophages. Bar graphs show mean with SD. E Flow cytometric analysis of efferocytosis in vitro using monocyte-derived macrophages. F Frequency of pHrodo+ macrophages. Bar graphs show mean with SD and individual samples. All experiments have been performed with three (flow cytometry) or 32 (imaging) technical replicates. Data were representative of at least three individual experiments.