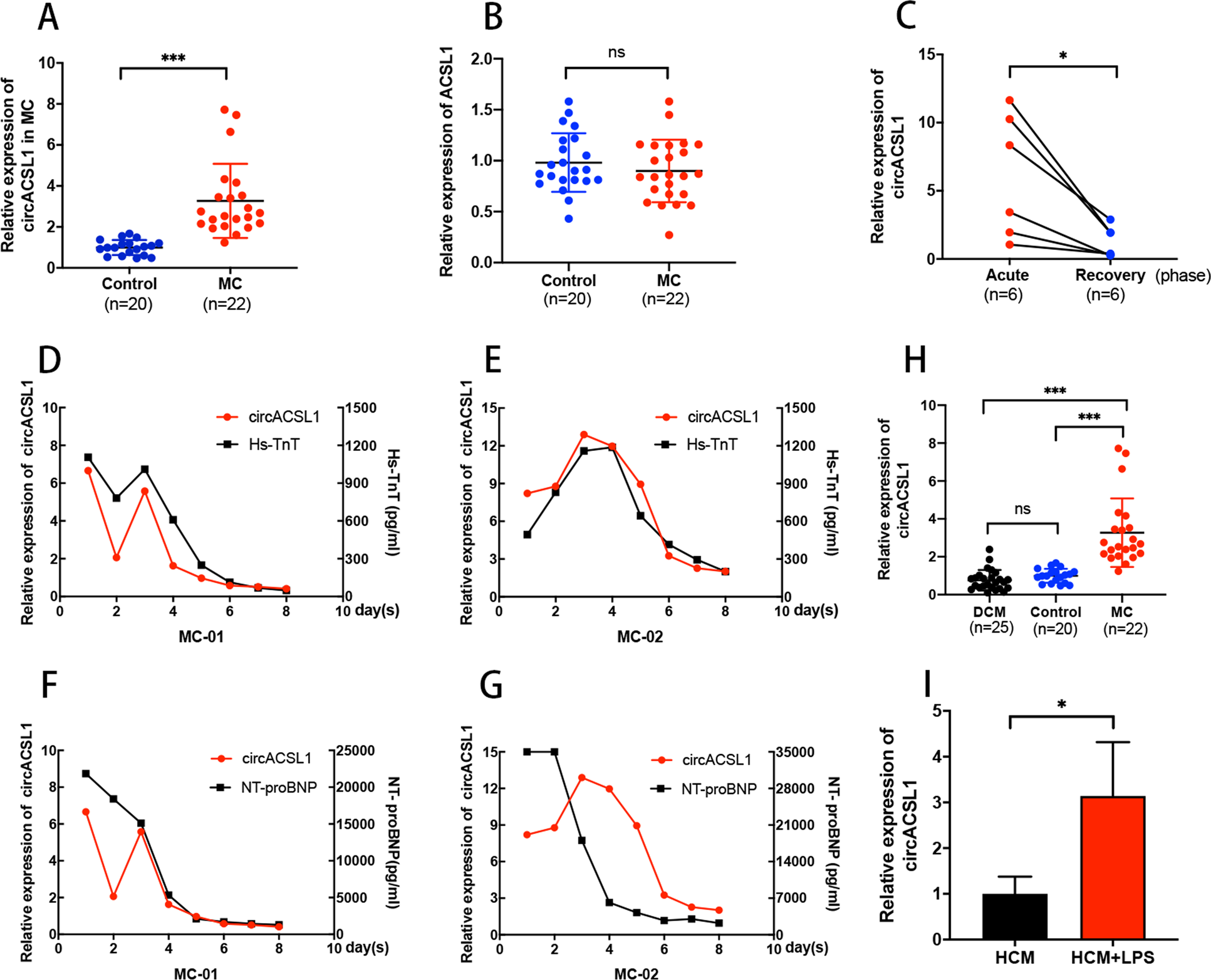
Fig. 2: CircACSL1 is upregulated in myocarditis (MC).

A The expression of circACSL1 was higher in MC patients (n = 22) compared with that in control volunteers (n = 20) as measured by qRT-PCR. B The expression of pre-mRNA ACSL1 showed no significant difference between MC (n = 22) and controls (n = 20). C The expression level of circACSL1 in the recovery phase decreased significantly compared with the acute phase in six MC patients (n = 6). D, E The dynamic changes of circACSL1 and Hs-TnT (pg/ml) levels were detected every day within the first week of onset in two MC patients (MC-01 and MC-02). F, G The dynamic changes of circACSL1 and NT-pro BNP (pg/ml) levels were detected every day within the first week of onset in two MC patients (MC-01 and MC-02). H The expression levels of circACSL1 in dilated cardiomyopathy (DCM) and MC. I circACSL1 was upregulated in the LPS-induced HCM inflammation model. Data were presented as mean ±SD. *p < 0.05; **p < 0.01; ***p < 0.001; ns (no significance) p > 0.05 (Student’s t test).