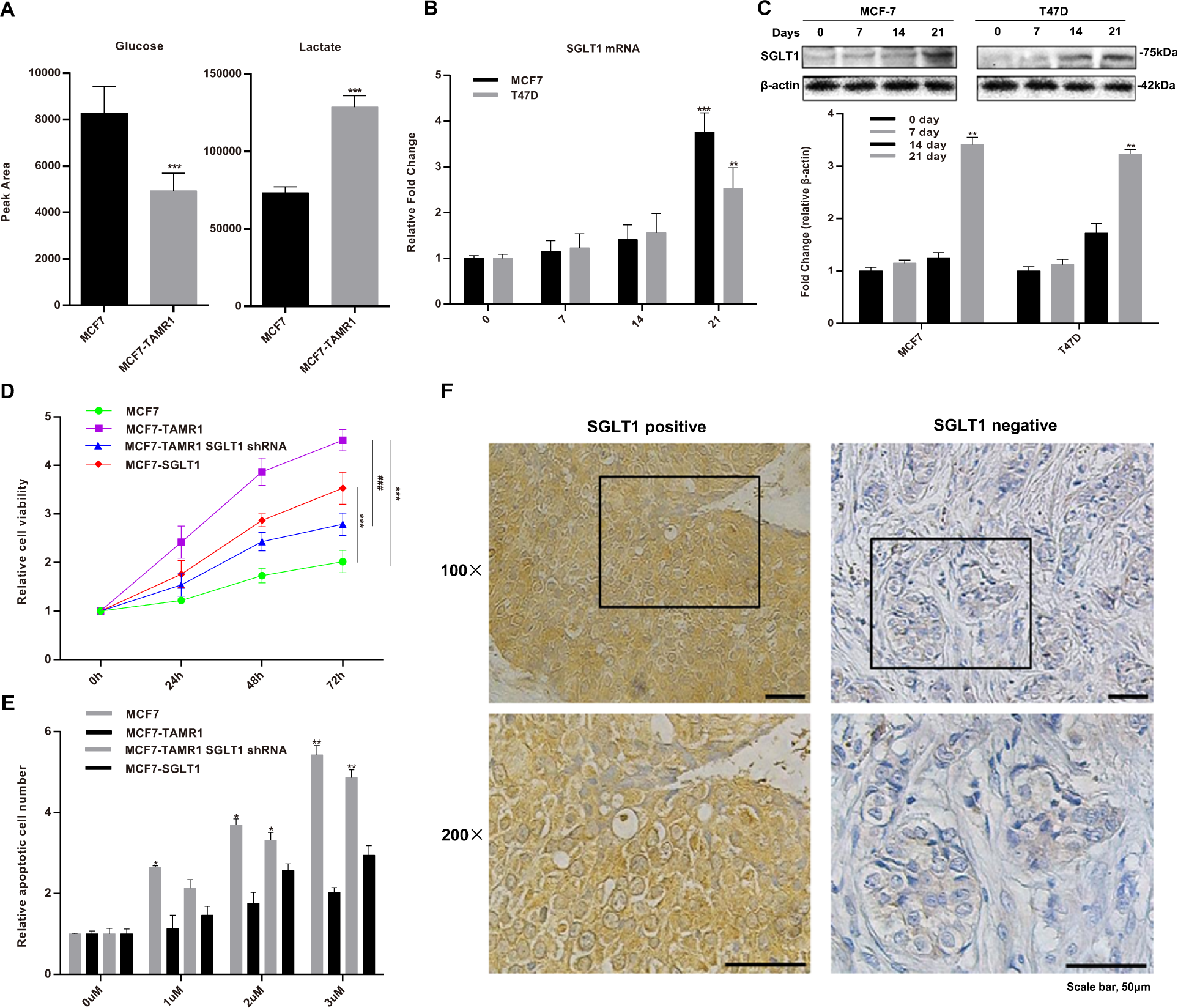
Fig. 1: SGLT1 is overexpressed in tamoxifen-resistant ER-positive breast cancer cell lines and tissues.

A Glucose and lactate levels in 24 h culture supernatants of MCF7 and MCF7-TAMR1 cells determined using UHPLC-MS (***P < 0.001 vs. MCF7). B, C SGLT1 expression was measured by RT-qPCR (B) and Western blot analysis (C) after 0, 7, 14, and 21 days of exposure of treatment-naive MCF7 and T47D cells to 1 and 10 μM tamoxifen, respectively. Protein expression changes relative to the actin loading control were determined by densitometry (**P < 0.01, ***P < 0.001 vs. day 0). D The cells from MCF7, MCF7-TAMR1, SGLT1 knockdown in MCF7-TAMR1, and SGLT1-overexpressing MCF7 cells were treated with 5 μmol/L tamoxifen and the relative proliferation determined using the CCK-8 assay (***P < 0.001 vs. MCF7; ###P < 0.001 vs. MCF7-TAMR1). E The relative rate of apoptosis was determined in the cells from MCF7, MCF7-TAMR1, SGLT1 knockdown in MCF7-TAMR1, and SGLT1-overexpressing MCF7 cells after treatment with the indicated concentrations of tamoxifen (0–3 μM) for 72 h (*P < 0.05, **P < 0.01 vs. 0 μM). F Representative IHC images of SGLT1 expression in Tamo-Re and Tamo-Se tissue samples from patients with ER-positive breast cancer.