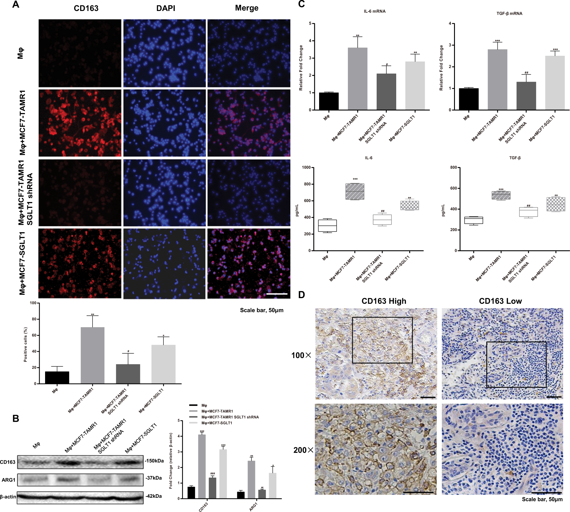
Fig. 3: SGLT1-dependent ER-positive breast cancer cells promote M2-like TAM polarization.

A Representative immunofluorescence staining of CD163 in Mφ macrophages compared with Mφ macrophages cocultured with either MCF7-TAMR1 cells, SGLT1 knockdown in MCF7-TAMR1 cells, or SGLT1-overexpressing MCF7 cells (upper). Quantitation of CD163-positive Mφ macrophages (lower) (*P < 0.05, **P < 0.01 vs. Mφ; #P < 0.05 vs. Mφ+MCF7-TAMR1). B Western blot analysis of CD163 and ARG1 expression in Mφ macrophages and Mφ macrophage cocultures as per (A). Expression changes relative to the actin loading control were determined by densitometry (*P < 0.05, **P < 0.01, ***P < 0.001 vs. Mφ; ##P < 0.01, ###P < 0.001 vs. Mφ+MCF7-TAMR1). C, D mRNA transcript levels of IL-6 and TGF-β measured by RT-qPCR (C) or secreted levels of IL-6 and TGF-β measured by ELISA (D) in Mφ macrophages and Mφ macrophage cocultures as per (A). cocultured with MCF7-TAMR1 cells, with SGLT1 knockdown in MCF7-TAMR1 cells and with SGLT1-overexpressed MCF7 cells (**P < 0.01, ***P < 0.001 vs. Mφ; #P < 0.05, ##P < 0.01 vs. Mφ+MCF7-TAMR1). E Representative IHC images of CD163-positive infiltrating cells in Tamo-Re and Tamo-Se tissue samples from patients with ER-positive breast cancer.