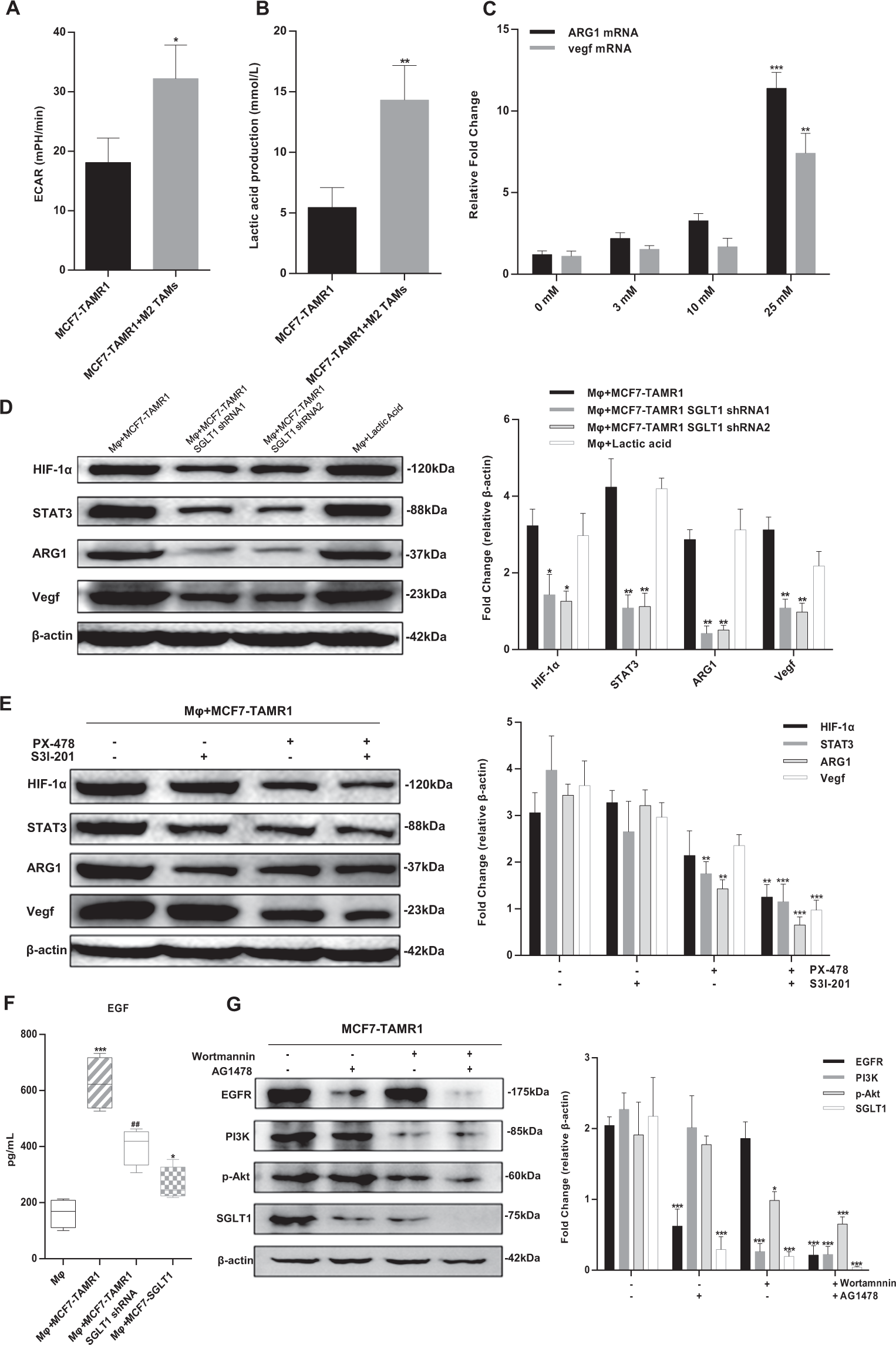
Fig. 4: The mechanism of feedback loop of SGLT1 expression in ER-positive breast cancer cells and M2-like TAM polarization.

A, B ECAR AUC (A) and lactic acid production (B) in MCF7-TAMR1 cells cultured alone or with Mφ macrophages (*P < 0.05, **P < 0.01 vs. MCF7-TAMR1). C mRNA transcript levels of ARG1 and vegf mRNA expression in Mφ macrophages treated with 0–25 mM lactic acid (**P < 0.01, ***P < 0.001 vs. 0 mM). D Western blot analysis of HIF-1α, STAT3, ARG1, and vegf expression in Mφ macrophages cocultured with MCF7-TAMR1 cells or with SGLT1 knockdown in MCF7-TAMR1 cells. Mφ macrophages treated with 25 mM lactic acid are shown as a control. Expression changes relative to the actin loading control were determined by densitometry (*P < 0.05, **P < 0.01 vs. Mφ+MCF7-TAMR1). E Western blot analysis as per (D) after treating Mφ macrophages cocultured with MCF7-TAMR1 cells with 25 μM HIF-1α inhibitor PX-478 alone or in combination with 10 μM STAT3 inhibitor S3I-201 (**P < 0.01, ***P < 0.001 vs. negative control). F Secreted levels of EGF expression determined by ELISA in culture supernatants from Mφ macrophages or Mφ macrophages cocultured with MCF7-TAMR1 cells, SGLT1 knockdown in MCF7-TAMR1 cells, or with SGLT1-overexpressing MCF7 cells (*P < 0.05, ***P < 0.001 vs. Mφ; ##P < 0.01 vs. Mφ+MCF7-TAMR1). G Western blot analysis of the expression of EGFR, PI3K, p-Akt, and SGLT1 after treating Mφ macrophages cocultured with MCF7-TAMR1 cells with 1 nM PI3K inhibitor wortmannin alone or in combination with 1 μM EGFR inhibitor AG1478 (*P < 0.05, ***P < 0.001 vs. negative control).