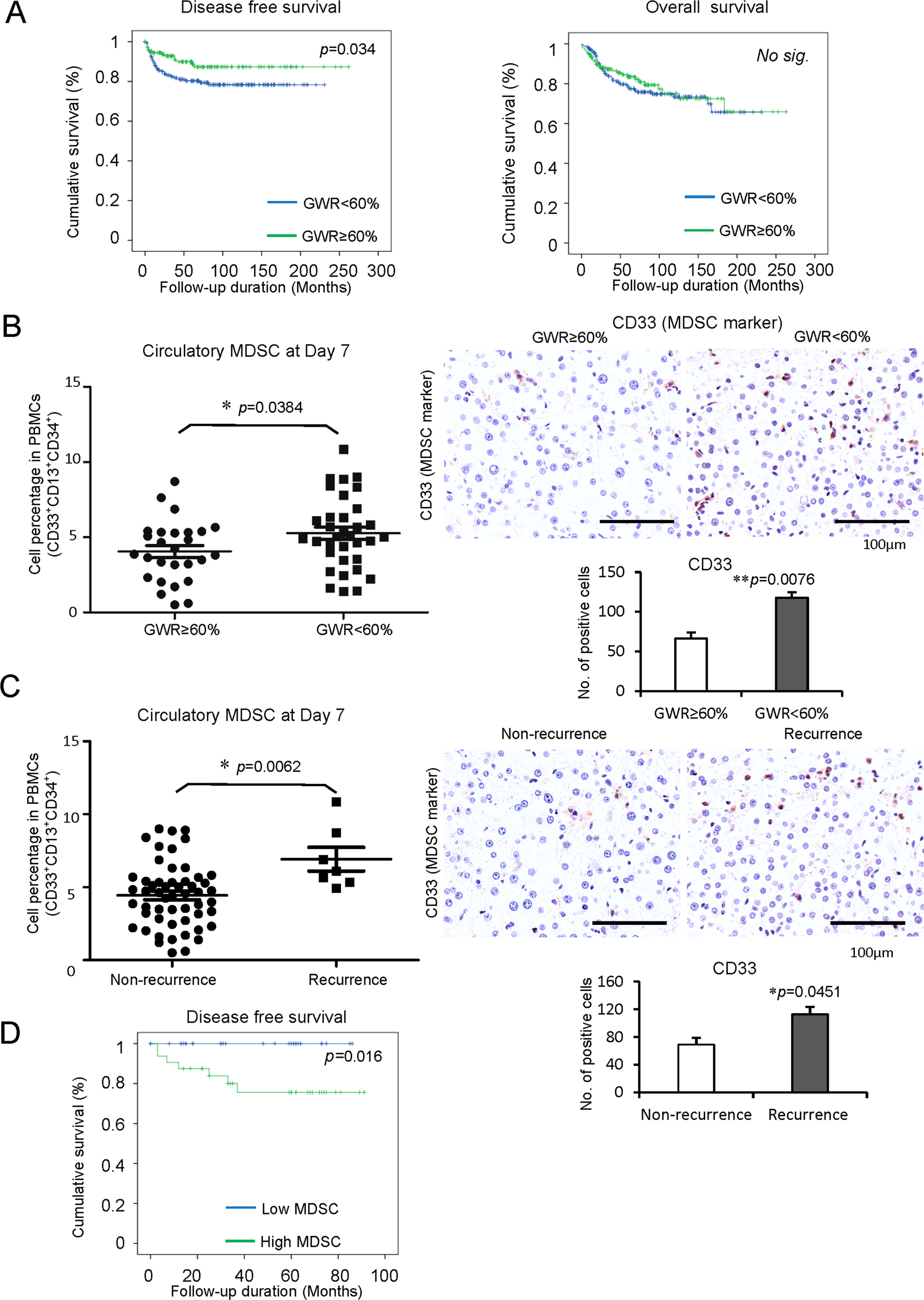
Fig. 1: Increased MDSCs in HCC patients with small-for-size graft or tumor recurrence accompanied by poor disease-free survival post-transplantation.

The circulatory and intragraft MDSCs were detected on Day 7 and hour 2 after liver transplantation, respectively. A The patients who received small-for-size liver grafts (GWR < 60%) had poor disease-free survival than patients with large liver grafts (GWR ≥ 60%) (n = 331). B Increased circulatory and intragraft MDSCs in patients with small-for-size grafts compared to those with large liver grafts (n = 61). C More circulatory and intragraft MDSCs in patients experienced HCC recurrence in contrast with non-recurrent patients (n = 61). D Poor disease-free survival in HCC patients with high MDSCs post-transplantation (n = 61). Scale bars: 100 μm. Error bars indicate standard error of mean; *p < 0.05, **p < 0.01. MDSC myeloid-derived suppressor cell, HCC hepatocellular carcinoma, GWR graft weight ratio.