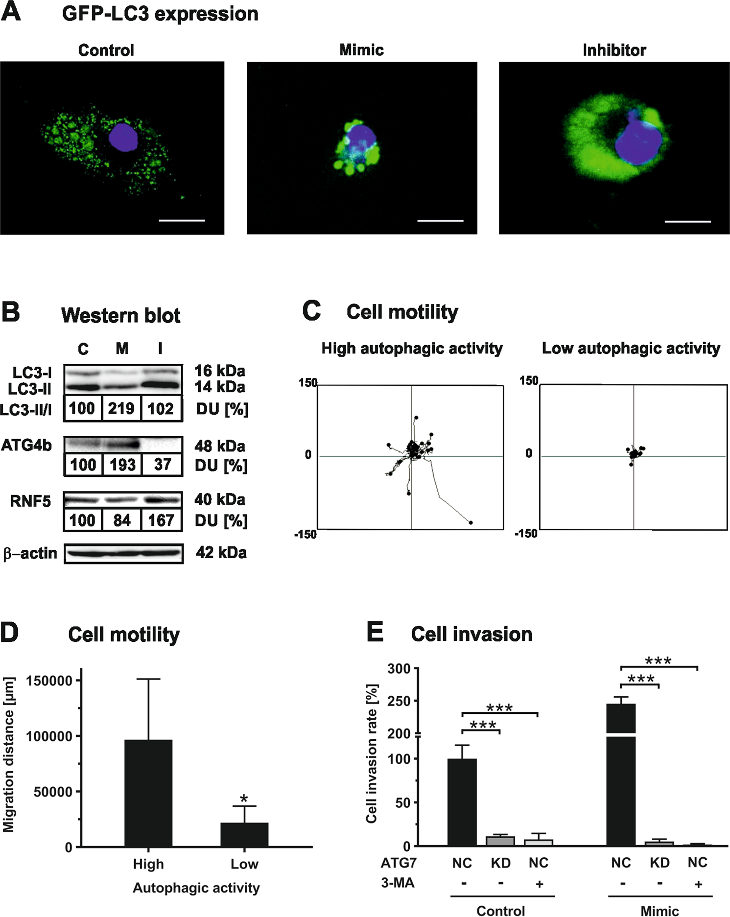
Fig. 3: Let-7f facilitates cell invasion involving activation of autophagy.

A hMSCs were co-transfected with a GFP-hLC3 plasmid (green) and let-7f mimic, inhibitor or non-specific control oligonucleotides. After 24 h of incubation under serum-free conditions to induce autophagy in the cells in the presence of bafilomycin A1 to inhibit autophagosome depletion, cells were examined by fluorescence microscopy analysis. Scale bars 5 µm. B hMSCs were transfected with let-7f mimics (M), inhibitor (I) or control oligonucleotides (C). After 24 h of cultivation under serum-free conditions, cell extracts were harvested and subjected to Western blot analysis of LC-3I, LC3-II, ATG4b, RNF5, and β-actin used as a loading control. The quantification of protein bands and LC3II/LC-3I ratio was performed upon normalization against β-tubulin by densitometry; control cells were set as 100% densitometric units (DU). The results shown are representative for four independent experiments (n = 4). C, D Migration paths of hMSCs transfected with GFP-LC3 plasmid and cultivated for 24 h under serum-free conditions as analyzed by fluorescence microscopy and use of the Ibidi µ-slide Chemotaxis3D assay with 100 ng/mL SDF-1α as chemoattractant. The accumulated migration distance (µm) of 30 individual cells was determined adopting the Ibidi Chemotaxis and Migration Software Tool. GFP-LC3 positive cells with ≥20 puncta were classified as cells with high autophagic activity and those with less or rather diffuse staining were classified as low autophagic activity. Data shown represent the mean ± SD of triplicate measurements (n = 3); *P < 0.05. E hMSCs were co-transfected with siRNA directed against ATG7 (KD) or non-specific siRNA control (NC) and let-7f mimics or control oligonucleotides, or treated without and with an inhibitor of the autophagic pathway, 3-MA (5 µM), and studied for their invasive potential using the Transwell assay with human ECM as a barrier and 10% human serum as chemoattractant. Results are mean values ± SD of triplicate measurements and representative for three independent experiments (n = 3); ***P < 0.001.