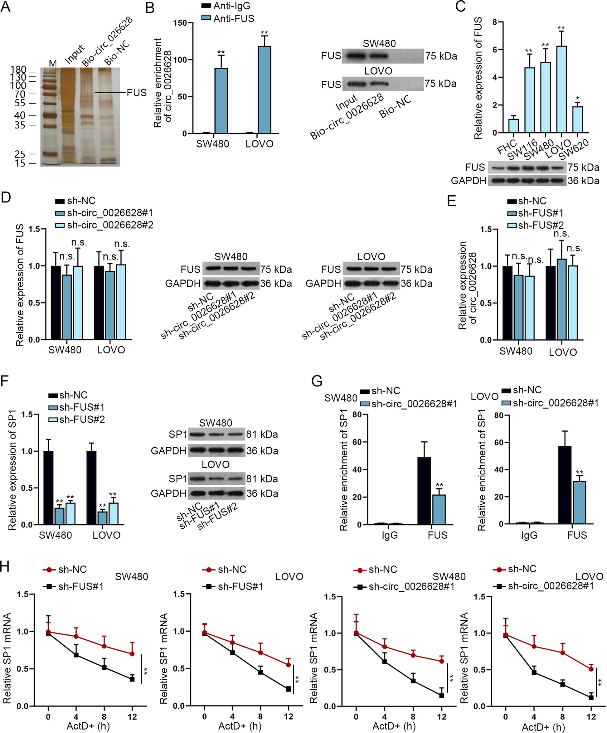
Fig. 5: Circ_0026628 recruited FUS to stabilize SP1.

A RNA pull-down followed by mass spectrometry validated FUS as the RBP to bind with circ_0026628. B RNA pull-down and RIP assays further confirmed the interaction betweencirc_0026628 and FUS in CRC cells. Student’s t-test. C qRT-PCR and western blot disclosed the expression profile of FUS in CRC cells and in control cells. One-way ANOVA. D. qRT-PCR and western blot examined the influence of circ_0026628 depletion on FUS expression. One-way ANOVA. E qRT-PCR revealed the influence of FUS deficiency on circ_0026628 expression. One-way ANOVA. F qRT-PCR and western blot revealed the influence of silenced FUS on SP1 expression. One-way ANOVA. G RIP assay tested the enrichment of SP1 precipitated by anti-IgG and anti-FUS when circ_0026628 was silenced or not. Two-way ANOVA. H qRT-PCR detected SP1 mRNA level under ActD treatment in CRC cells with or without circ_0026628 or FUS knockdown. Two-way ANOVA. *P < 0.05, **P < 0.01. “n.s.” indicates no significance.