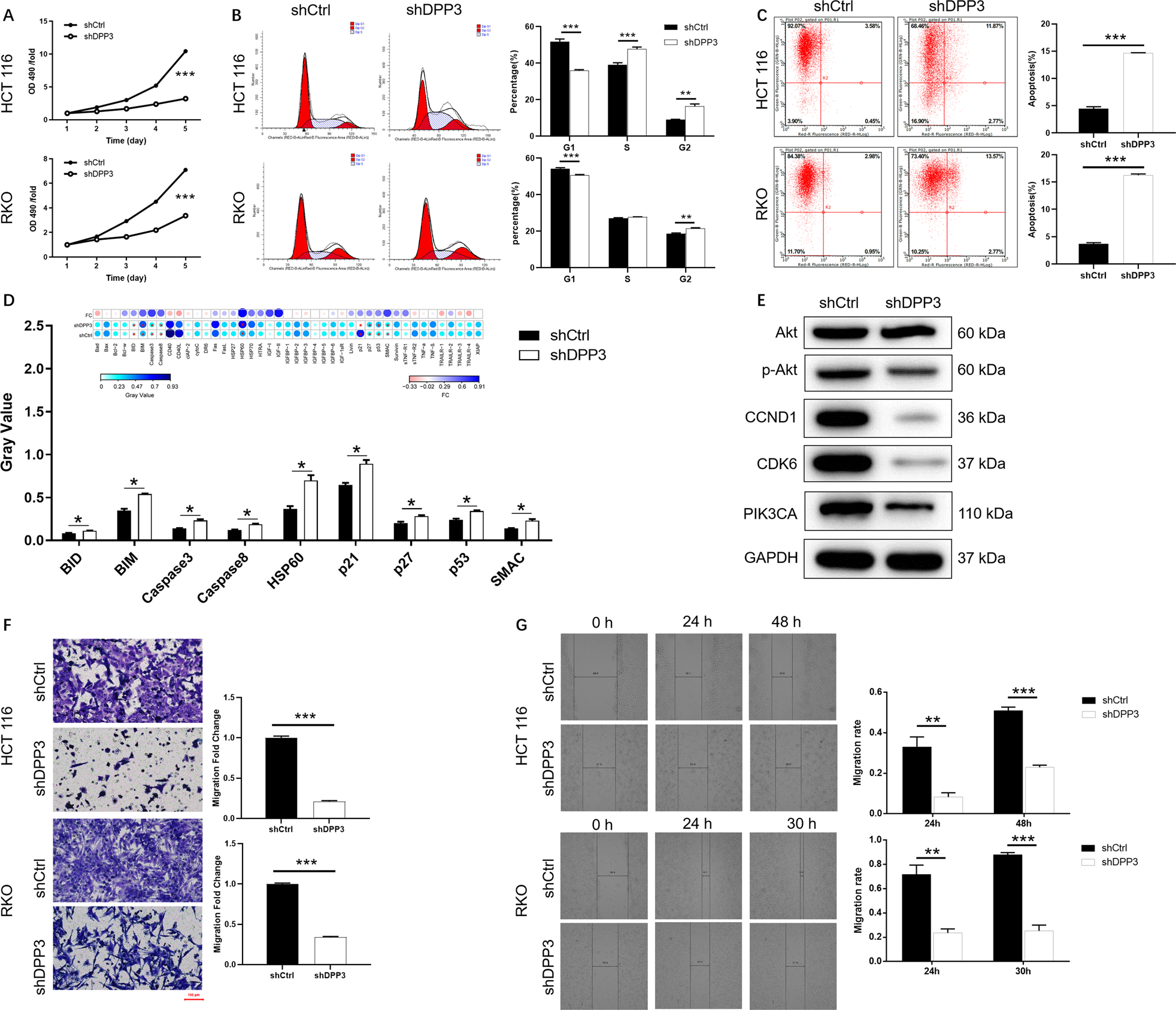
Fig. 2: DPP3 knockdown inhibited CRC development in vitro.

A MTT assay was employed to show the effects of DPP3 on cell proliferation of RKO and HCT 116 cells. B, C Flow cytometry was performed to detect cell cycle (B) and cell apoptosis (C) of RKO and HCT 116 cells with or without DPP3 knockdown. D Human apoptosis antibody array was utilized to analyze the regulatory ability of DPP3 on expression of apoptosis-related proteins in HCT 116 cells. E The protein expression of downstream molecular in HCT 116 cells with or without DPP3 knockdown was measured by WB. F, G CRC cell migration ability was accessed by Transwell assay (F) and wound-healing assay (G). The representative images were selected from at least three independent experiments. Data were shown as mean ± SD. *P < 0.05, **P < 0.01, ***P < 0.001.