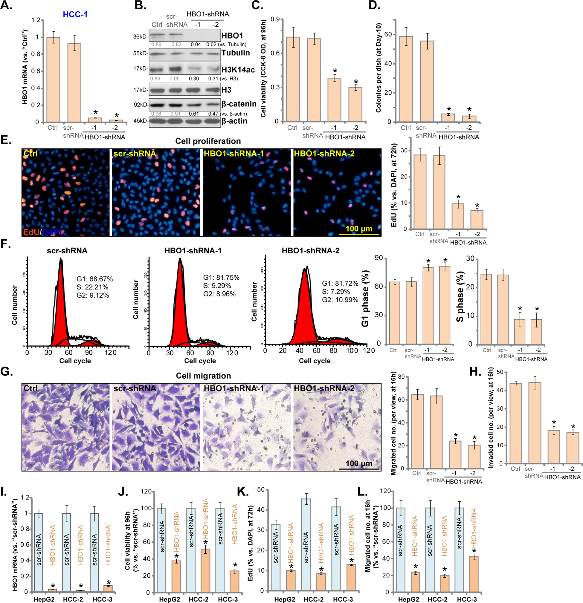
Fig. 2: HBO1 shRNA inhibits HCC cell viability, proliferation, migration and invasion.
From: HBO1 overexpression is important for hepatocellular carcinoma cell growth

Stable primary human HCC cells (HCC-1/HCC-2/HCC-3) and HepG2 cells, with scramble control shRNA (“scr-shRNA”) or the applied HBO1 shRNA (“−1/−2”, with non-overlapping sequences), as well as the parental control HCC cells (“Ctrl”), were cultured, expression of HBO1 mRNA (A, I) and protein (B) was shown; Cellular functions, including cell viability (CCK-8 OD, C, J), proliferation (colony formation and nuclear EdU incorporation, D, E, K), cell cycle progression (F), cell migration and invasion (G, H, L), were tested, with results quantified. Expression of listed proteins was quantified and normalized to the loading control (B). Error bars indicate mean ± standard deviation (SD, n = 5). *P < 0.05 vs. “Ctrl” cells or “scr-shRNA” cells. The experiments in this figure were repeated five times, and similar results were obtained. Scale bar = 100 μm (E, G).