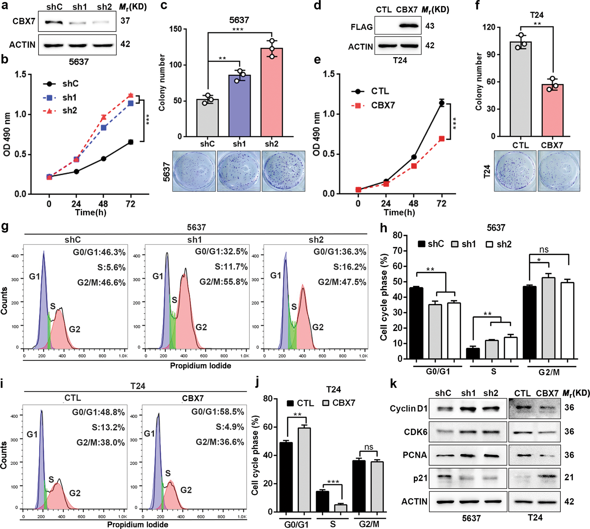
Fig. 2: CBX7 inhibits UBC cells proliferation through the induction of cell cycle arrest.
From: CBX7 suppresses urinary bladder cancer progression via modulating AKR1B10–ERK signaling

a Knockdown of CBX7 in 5637 cell was confirmed by western blotting. b, c Effects of CBX7 knockdown on cell viability and colony formation d Ectopic expression of CBX7 in T24 cell was confirmed by western blotting. e, f Effects of CBX7 overexpression on cell viability and colony formation. g–j Effects of CBX7 on cell cycle were determined by flow cytometry analysis. k Certain cell cycle-related regulators were analyzed by western blotting. Data are presented as means ± SD from three independent replicates. *p < 0.05, **p < 0.01, ***p < 0.001, ns nonsignificant.