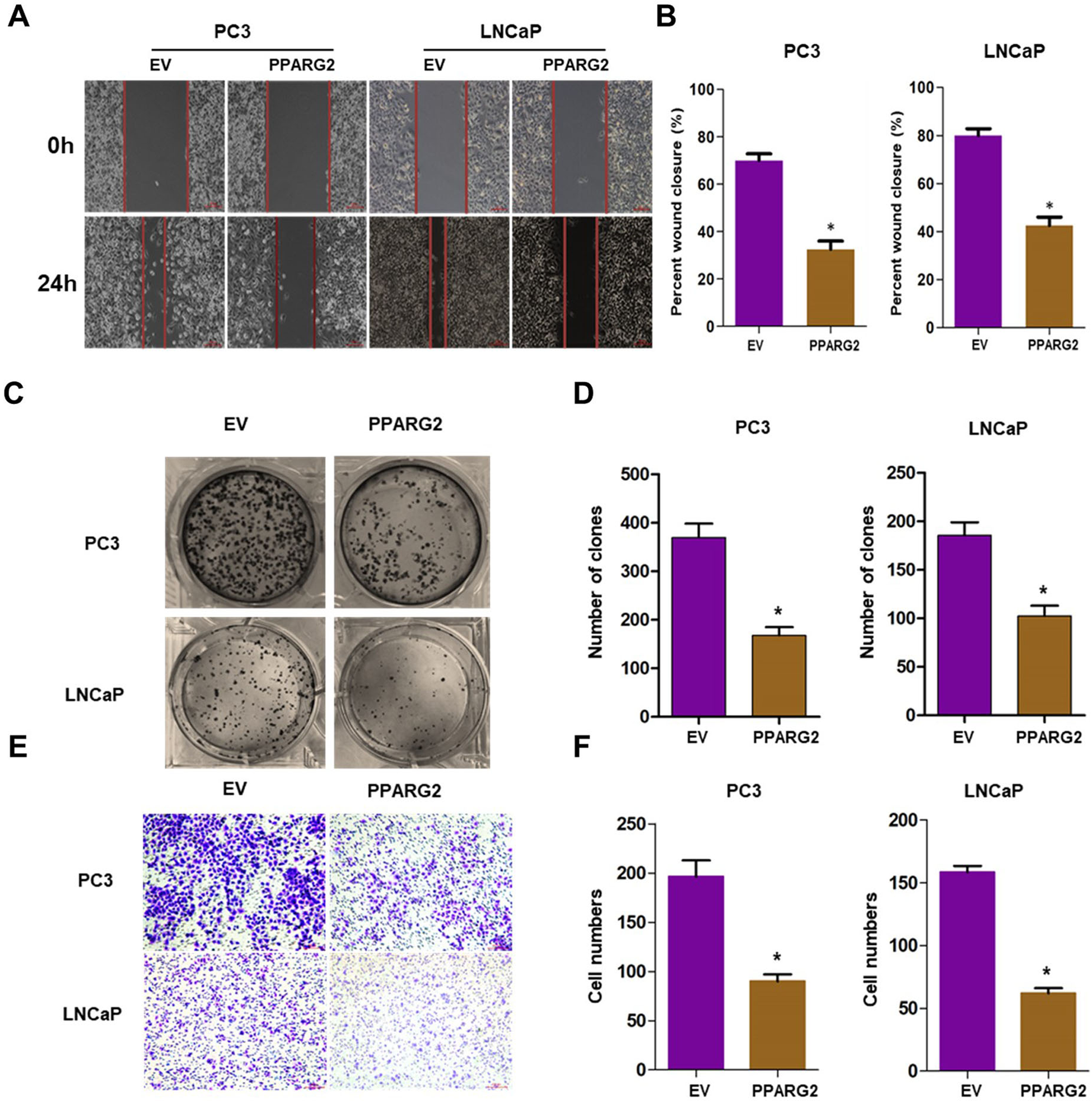
Fig. 2: PPARG2 suppresses cell migration, colony formation, and invasion in vitro.

A, B Wound-healing assays were performed to detected the effects of PPARG2 on the proliferation of the PCA cells. *P < 0.05 vs. EV group. C, D Colony formation assays were performed in EV and PPARG2-transfected PCA cells. *P < 0.05 vs. EV group. E, F Representative images of invasion PCA cells transfected with EV or PPARG2 overexpression lentivirus vectors by Transwell cell invasion tests.