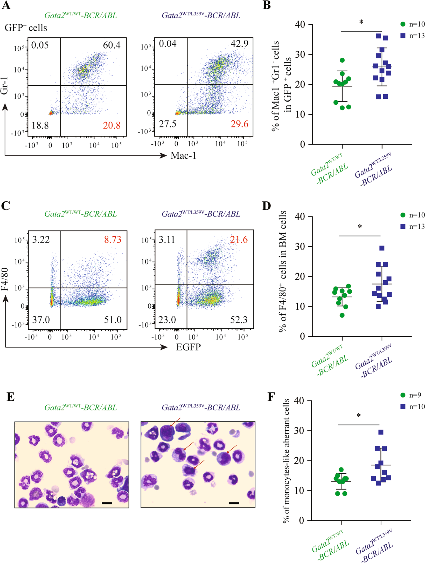
Fig. 6: Cell differentiation interference by Gata2-L359V mutation in a murine model of chronic myeloid leukemia.

A Representative display of flow cytometry analysis of Gr-1−Mac-1+ cells in GFP+ BM cells. B Statistical analysis of Gr-1−Mac-1+ cell frequencies between Gata2WT/WT-BCR/ABL (n = 10) and Gata2WT/L359V-BCR/ABL (n = 13) mice. C Representative flow cytometry analysis of GFP+F4/80+ cells in total BM cells. D Statistical analysis of GFP+F4/80+ cell frequencies between Gata2WT/WT-BCR/ABL (n = 10) and Gata2WT/L359V-BCR/ABL (n = 13) mice. E Morphological analysis of BM cells in Gata2WT/WT-BCR/ABL (n = 10) and Gata2WT/L359V-BCR/ABL (n = 13) mice. BM cells were harvested and subject to Wright’s staining. The red arrows represent the atypical monocytes (scale bar 10 μm). F Statistical analysis of the percentage of monocyte-like aberrant cells in BM between Gata2WT/WT–BCR/ABL (n = 9) and Gata2WT/L359V-BCR/ABL (n = 10) mice. Error bars represent the deviation from the average, and significant differences are indicated by *p < 0.05 (Student’s t-test).