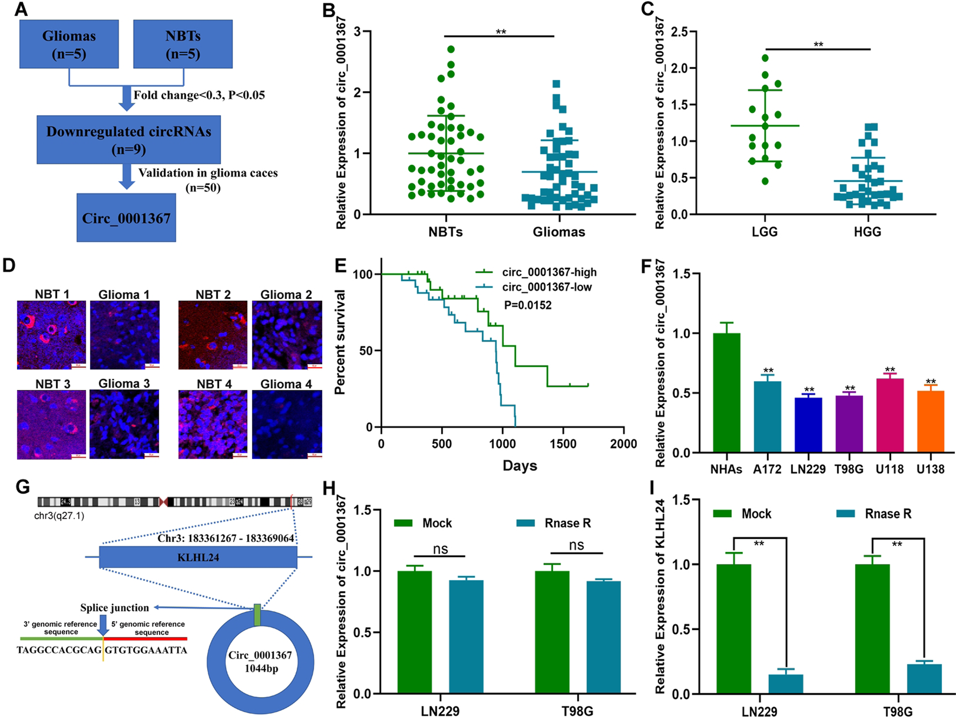
Fig. 1: Circ_0001367 was downregulated in glioma and associated with a poor prognosis.

A Schematic illustration of the identification of circRNAs downregulated in glioma tissues compared with adjacent NBTs. B The expression of circ_0001367 was detected using qRT-PCR in glioma surgical specimens and paired adjacent NBTs. C Expression of circ_0001367 in surgical specimens of low-grade glioma (LGG) and high-grade glioma (HGG). D The expression of circ_0001367 was detected using FISH in glioma specimens and paired adjacent NBTs. (Red: circ_0001367, Blue: DAPI). E Kaplan–Meier analysis of glioma patients with high or low expression of circ_0001367. F qRT-PCR was performed to verify circ_0001367 expression in glioma cell lines. G Schematic illustrations showing the genomic loci of circ_0001367. H, I RNase R treatment indicated that circ_0001367 RNA was resistant to RNase R in LN229 and T98G cells. Each experiment was performed in triplicate. Data are expressed as mean ± SD, **P < 0.01.