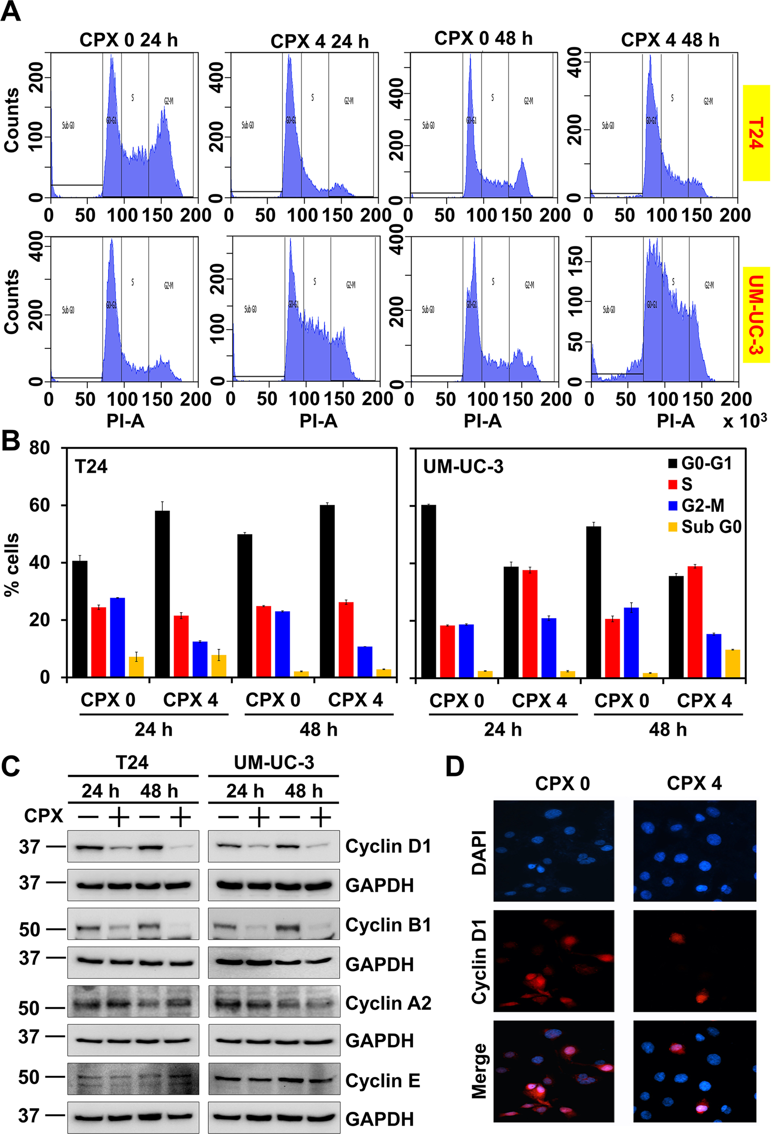
Fig. 2: CPX induces cell cycle arrest in bladder cancer cell lines.
From: Fosciclopirox suppresses growth of high-grade urothelial cancer by targeting the γ-secretase complex

A Cell cycle analysis of CPX-treated cells. T24 and UM-UC-3 cells were treated with 4 µM concentrations of CPX, and examined by flow cytometry. CPX treatment-induced G0/G1 arrest in T24 cells and S-phase arrest in UM-UC-3 cells. The percent cells in each phase are presented graphically (B). C CPX downregulates cyclin D1 and B1 expression in T24 and UM-UC-3 cells as assessed by western blot. D Immunofluroscence analysis shows downregulation of cyclin D1 expression after CPX treatment in T24 cells.