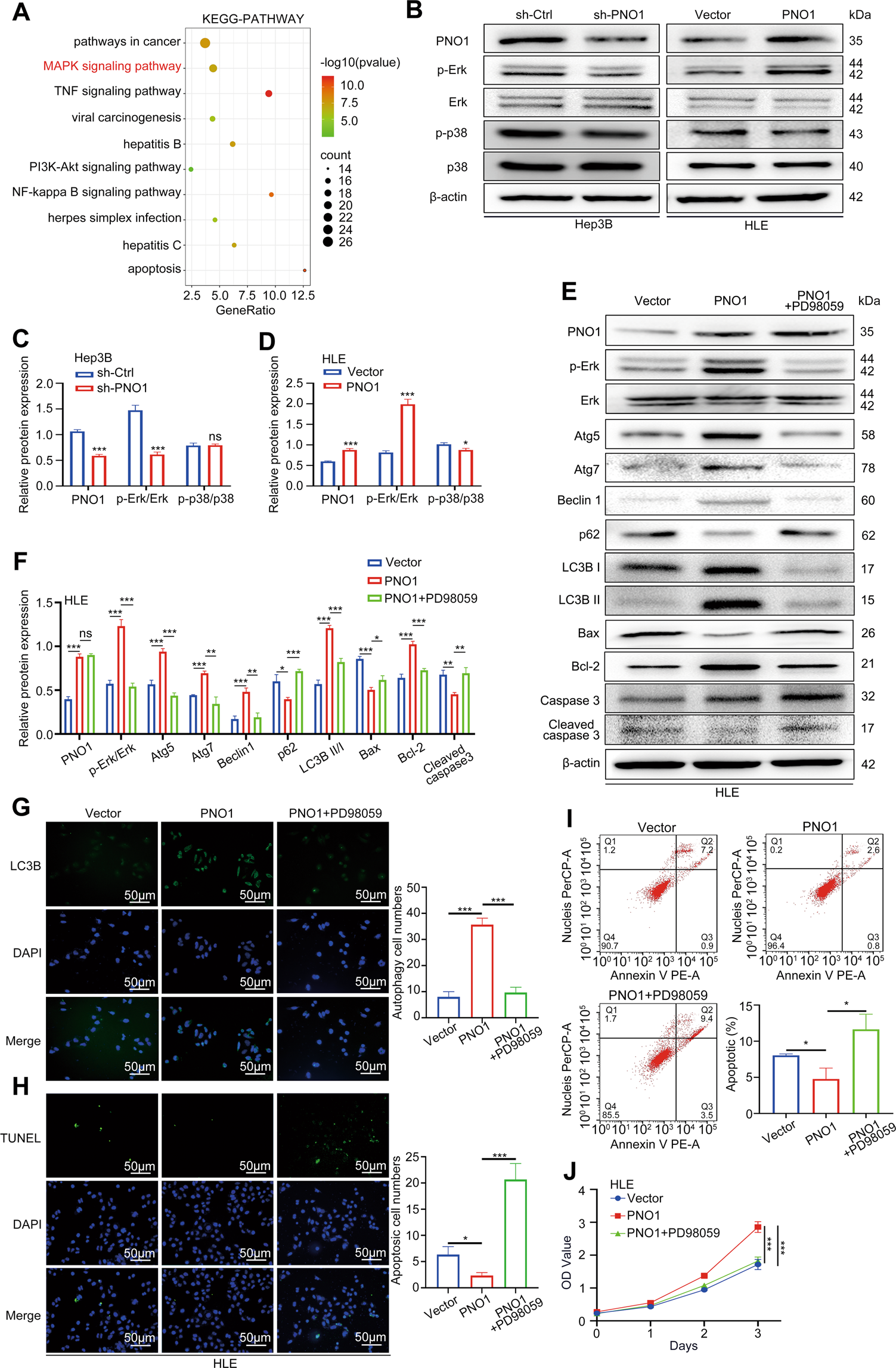
Fig. 4: PNO1 inhibits cell apoptosis by promoting autophagy through the MAPK signaling pathway in HCC.
From: PNO1 regulates autophagy and apoptosis of hepatocellular carcinoma via the MAPK signaling pathway

A Signal pathway enrichment analysis of sh-Ctrl and sh-PNO1 groups by RNA-seq in Hep3B cells. B The effect of the downregulation or upregulation of PNO1 expression on MAPK signaling pathway activation was verified by Western blotting in Hep3B and HLE cells. C, D Quantification of relative protein expression. E HLE PNO1 cells were pretreated with PD98059. Western blotting analysis of the protein levels of p-Erk, Erk, and apoptosis and autophagy-related protein. F Quantification of relative protein expression. G, H Cells as in (E) were immunostained with antibodies against LC3B (G) and TUNEL staining (H). Scale bar: 50 μm. I Apoptotic rate was measured using annexin V/PI double staining in cells as in (E). J CCK-8 assay assessed the viability of cells as in (C). Data were presented as mean ± SEM. n = 3–4. *p < 0.05, **p < 0.01, ***p < 0.001.