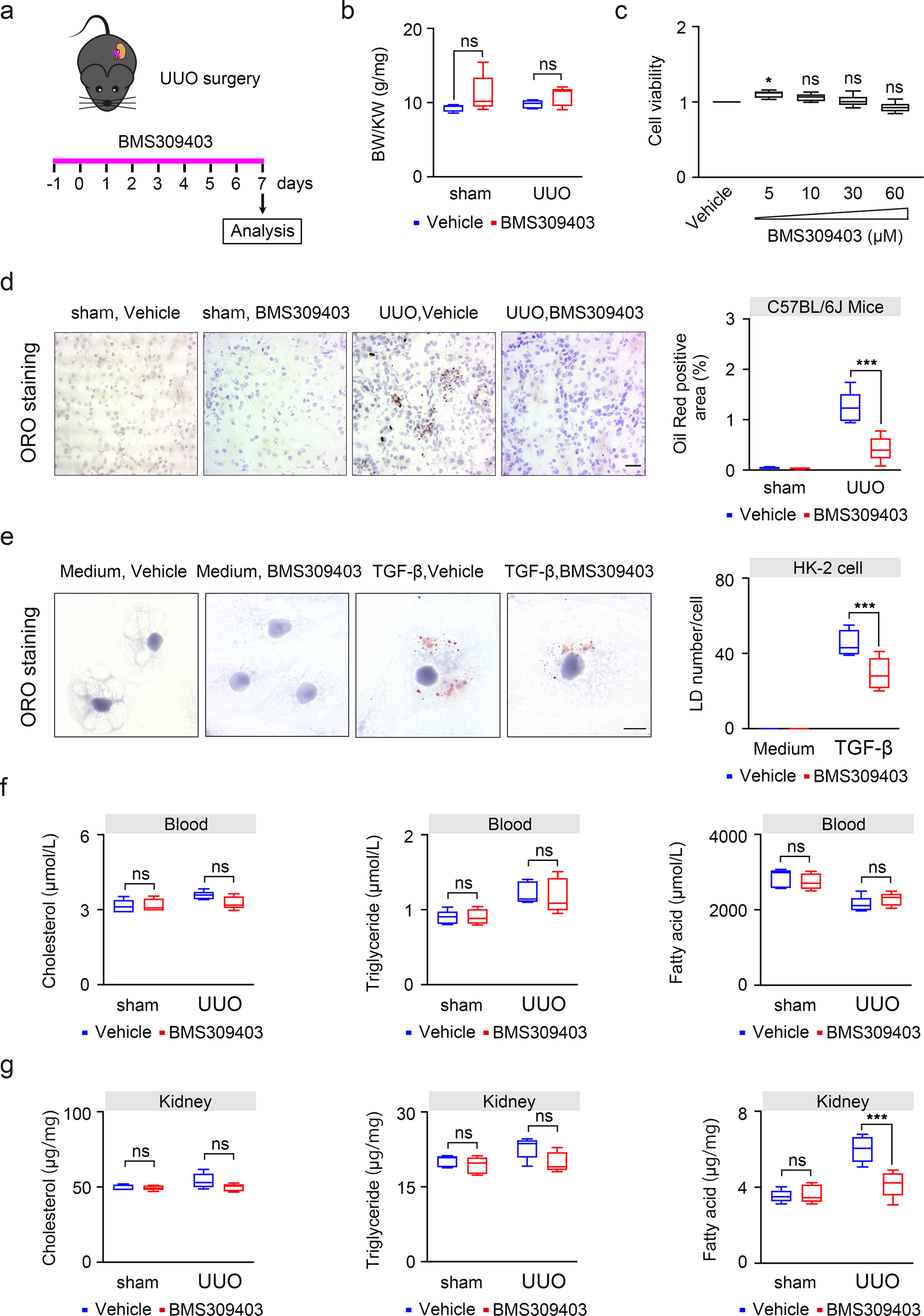
Fig. 2: BMS309403 reduced lipid accumulation in TECs in vivo and in vitro.

a One day before UUO surgery treatment with FABP4 inhibitor BMS309403, and then sacrificed on day 7. b BMS309403 has no significant change in the ratio of body weight to kidney weight (BW/KW). c Cell viability of HK-2 cells was detected by CCK8, which was treated by various doses of BMS309403 for 48 h. d Oil red O staining in frozen section from mice tubulointerstititum. e Oil red O staining in HK-2 cells co-treated with or without BMS309403 for 48 h. f Content of lipid in peripheral blood of mice. g Content of lipid in kidney tissue of mice. Data were presented as mean ± SEM. *P < 0.05, ***P < 0.001, ns means no statistical significance. Scale bars: 50 μm.