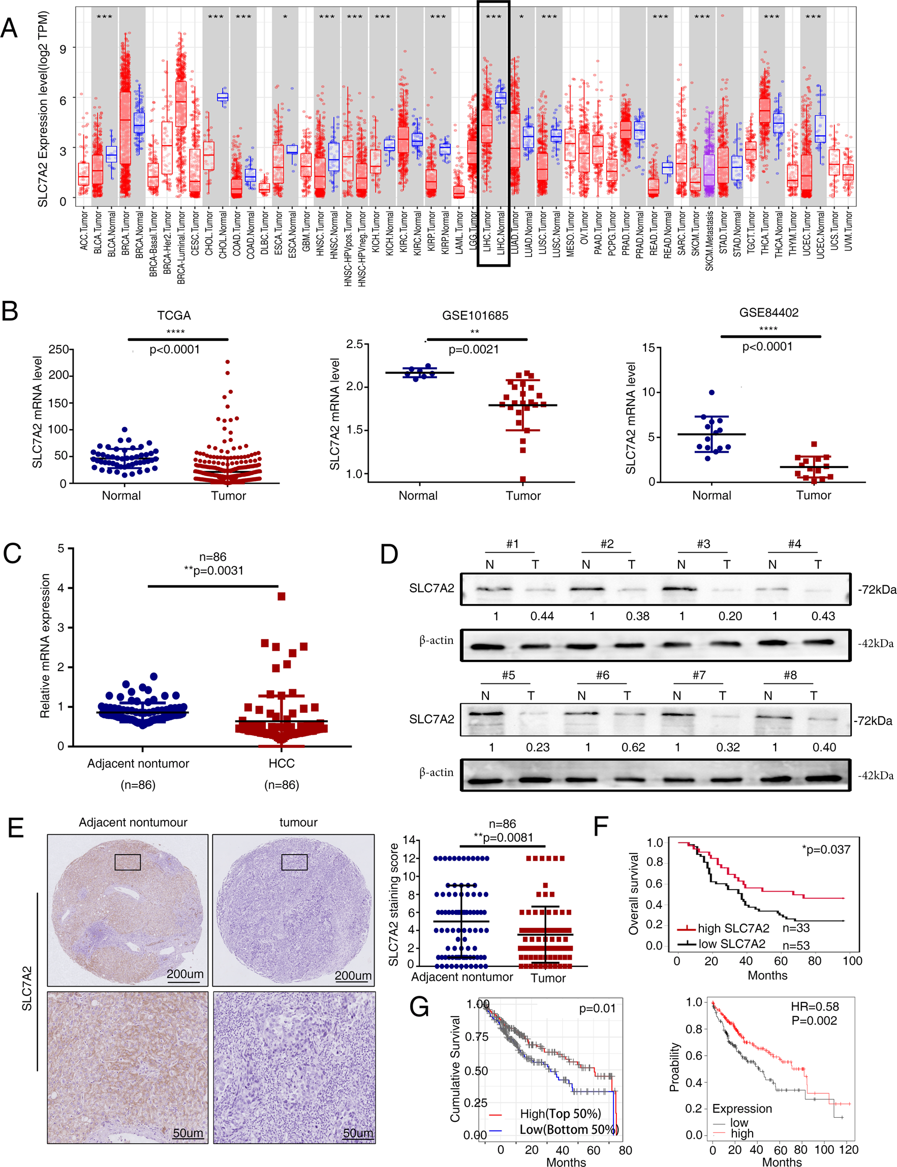
Fig. 1: SLC7A2 is significantly downregulated in HCC tissues and deficient SLC7A2 indicates a poor prognosis.

A Expression of SLC7A2 in diverse cancer types from the TIMER website. B Bioinformatics analysis of SLC7A2 mRNA expression on the TCGA and the GEO database. (TCGA, GSE101685, GSE84402 contains 50, 7, 14 normal tissues and 374, 24, 14 HCC tissues, respectively). C Relative SLC7A2 mRNA expression in 86 paired HCC and adjacent nontumorous tissues. D Western blot analysis of SLC7A2 expression in eight pairs of human HCC samples and paired adjacent nontumor tissues. E Representative image of the IHC staining for SLC7A2. IHC scores of SLC7A2 in the HCC cohort. Scale bars, 200 µm (upper), 50 µm (lower). F Kaplan–Meier analysis of the association of SLC7A2 expression and overall survival in the HCC cohort. G Kaplan–Meier analysis of overall survival was compared according to the expression levels of SLC7A2 in HCC tissues from the TIMER and Kaplan–Meier Plotter website. All the data were shown as the mean ± s.d. *P < 0.05, **P < 0.01, ***P < 0.001, ****P < 0.0001.