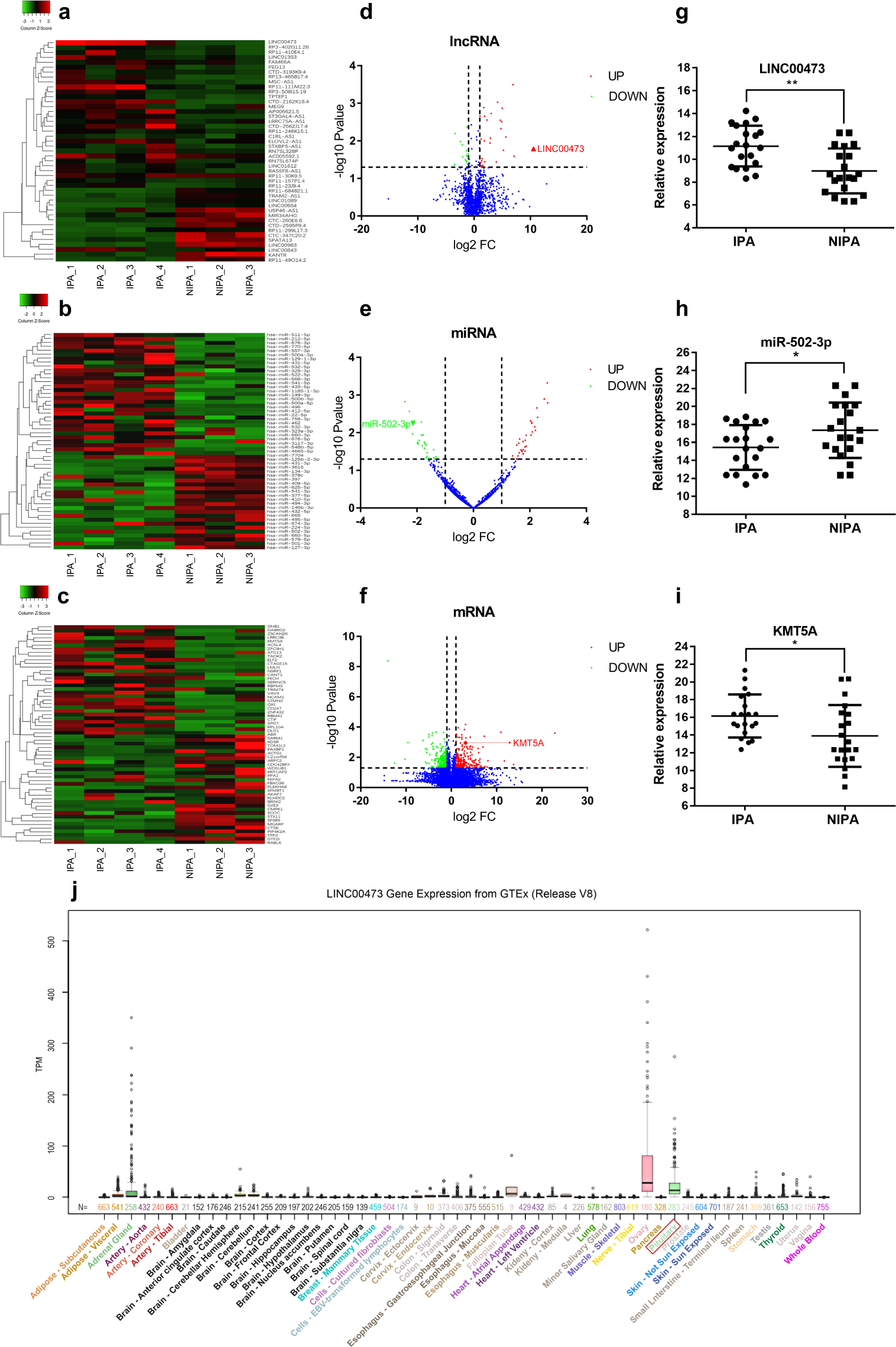
Fig. 2: Characterization of LINC00473 and its corresponding ceRNA network (lncRNA-miRNA-mRNA) in IPA.

a–c Heat map showing the DE lncRNAs, miRNAs, and mRNAs between IPA and NIPA. d–f Volcano plot showing DE lncRNAs, miRNAs, and mRNAs between IPA and NIPA, with red dots indicating upregulation and green dots indicating downregulation. The red positive triangle in (d) is displayed as LINC00473, the green inverted triangle in (e) is displayed as miR-502-3p, and the red diamond in (f) is displayed as KMT5A mRNA. g–i qRT-PCR analysis of the expression of LINC00473, miR-502-3p, and KMT5A mRNA in IPA (n = 20) and NIPA(n = 20) tissues. j LINC00473 gene expression from GTEx, the red box shows the pituitary. *P < 0.05, **P < 0.01, data represent the mean ± SD.