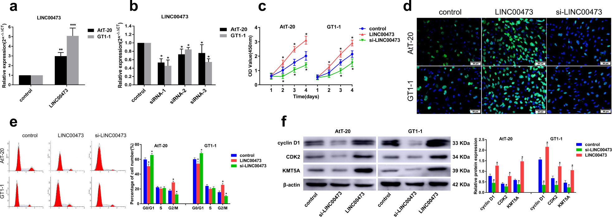
Fig. 3: LINC00473 promotes PA cells proliferation in vitro.

qRT-PCR detection of the plasmid (a) and siRNA (b) transfection efficiency in PA cells AtT-20 and GT1-1. c CCK-8 detection of PA cells viability after overexpression or knockdown of LINC00473. d Cell proliferation was determined by EdU staining. e Cell cycle was analyzed by flow cytometry. f Western blot analysis of cyclin D1, CDK2, and KMT5A expression. *P < 0.05, **P < 0.01, ***P < 0.001, data represent the mean ± SD.