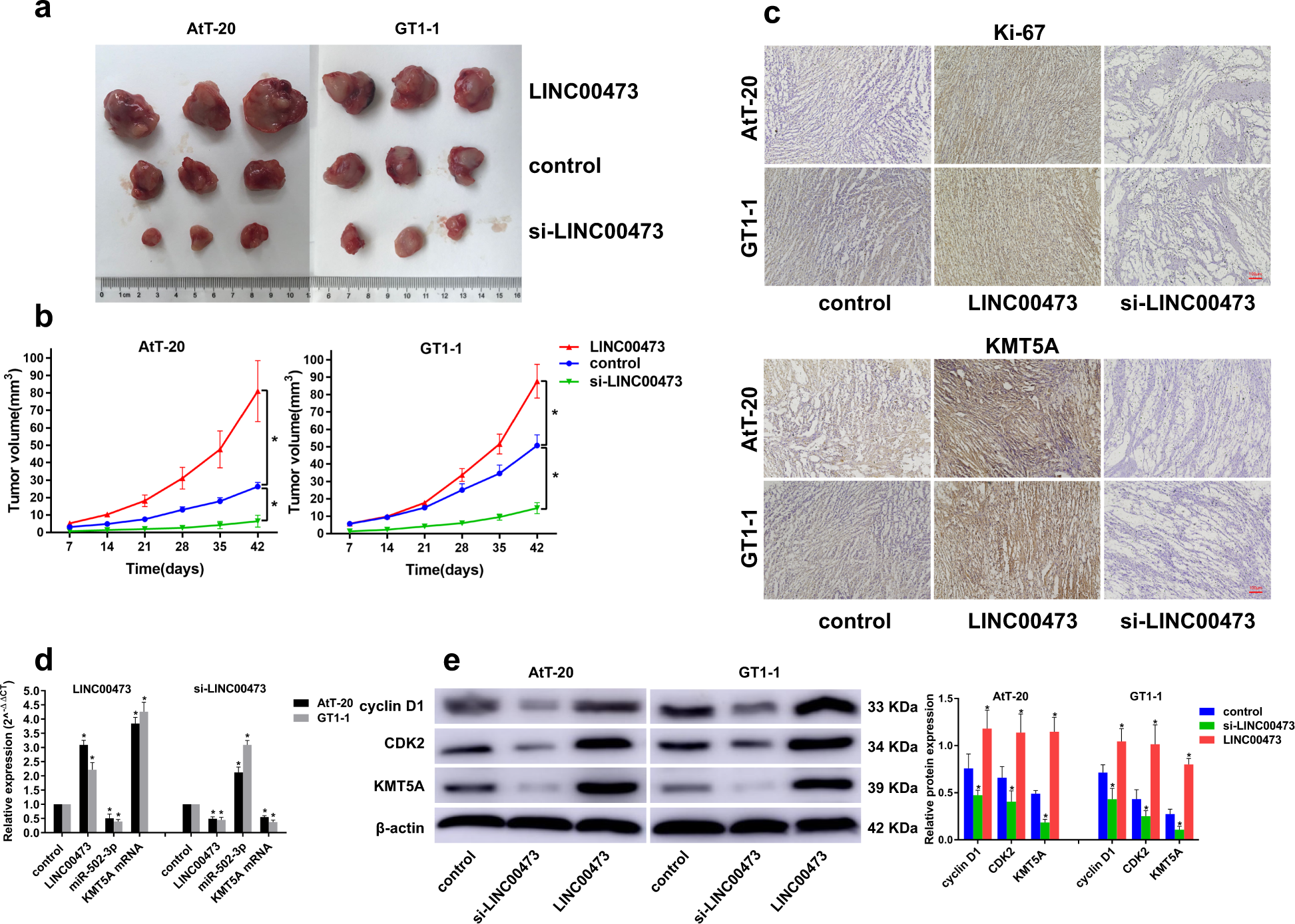
Fig. 6: LINC00473 promotes the growth of PA in vivo.

a Images of tumors formed in nude mice injected subcutaneously with PA cells (overexpression, control, or knockdown of LINC00473) were shown. b The volume of subcutaneous xenograft tumors. c Ki-67 and KMT5A immunohistochemical staining. d qRT-PCR was used to detect the expression of LINC00473, miR-502-3p, and KMT5A mRNA in tumor tissues after overexpression or knockdown of LINC00473. e Western blot analysis of cyclin D1, CDK2, and KMT5A expression in tumor tissues. *P < 0.05, **P < 0.01, data represent the mean ± SD.