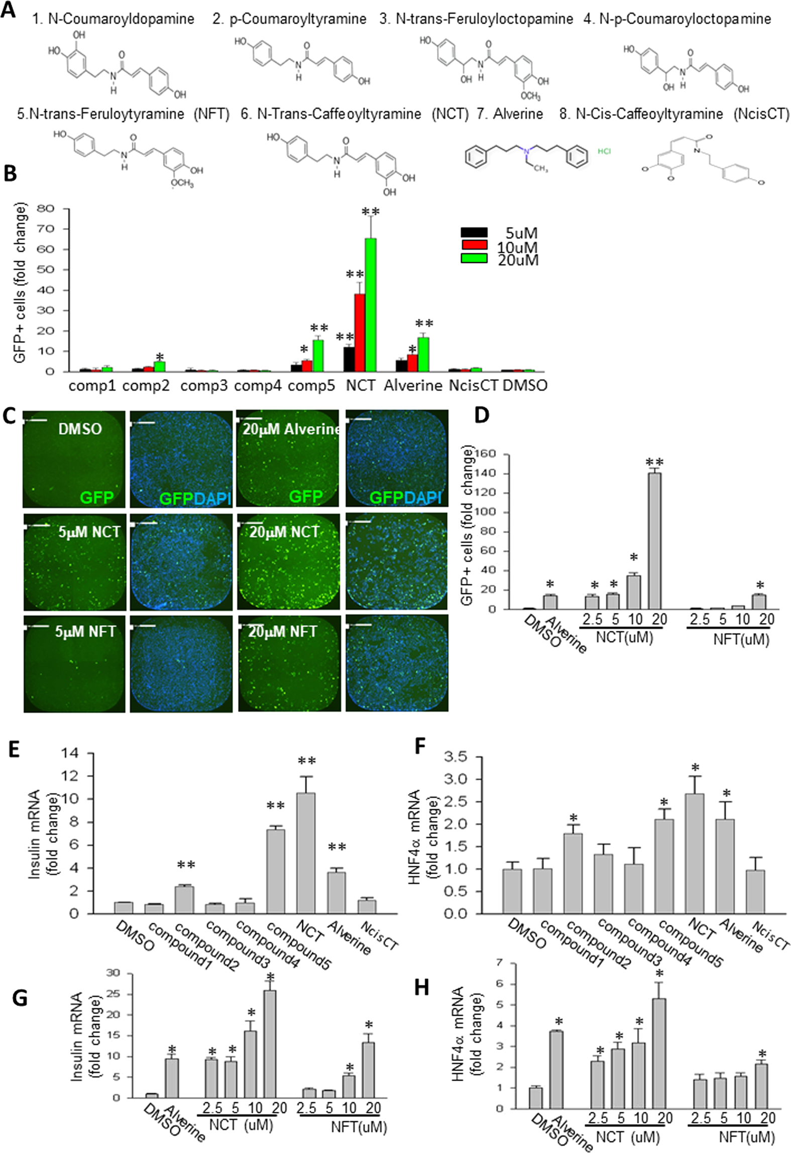
Fig. 1: Discovery of potent HNF4α agonists.

A Structures of tested compounds. B Assay for HNF4a activity. Compounds from A were assayed as previously described10. Briefly, T6PNE cells treated with tamoxifen (0.5 μM) to induce the activity of the E47MER transgene10, were treated with the indicated compounds at 3 concentrations (5 μM, black, 10 μM, red, 20 μM, green) for 3 days, followed by fixation, staining with DAPI for nuclear visualization, and imaging for quantification of the percentage of cells expressing the insulin promoter-GFP transgene in the T6PNE cells (N = 6) using a Celigo imaging cytometer. C Representative images of wells containing the DMSO negative control, alverine positive control, and the positive compounds NCT and NFT (green is from insulin promotor-GFP expression and blue is DAPI nuclear staining, scale bar = 500 μm). D Quantification of GFP-positive cells, reflecting activity of the human insulin promoter-GFP transgene in T6PNE cells, was done with multiple doses of NCT and NFT to demonstrate dose-responsiveness using a Celigo imaging cytometer (N = 14). E, F Insulin and HNF4α mRNA levels on compounds from A were measured by qPCR as an additional measure of HNF4α activity (compound concentration was 20 μM, N = 4). G, H Insulin and HNF4α mRNA levels were measured by qPCR with multiple doses of NCT and NFT (N = 4). Values represent the mean ± SE. *p < 0.05, **p < 0.01 (vs DMSO).