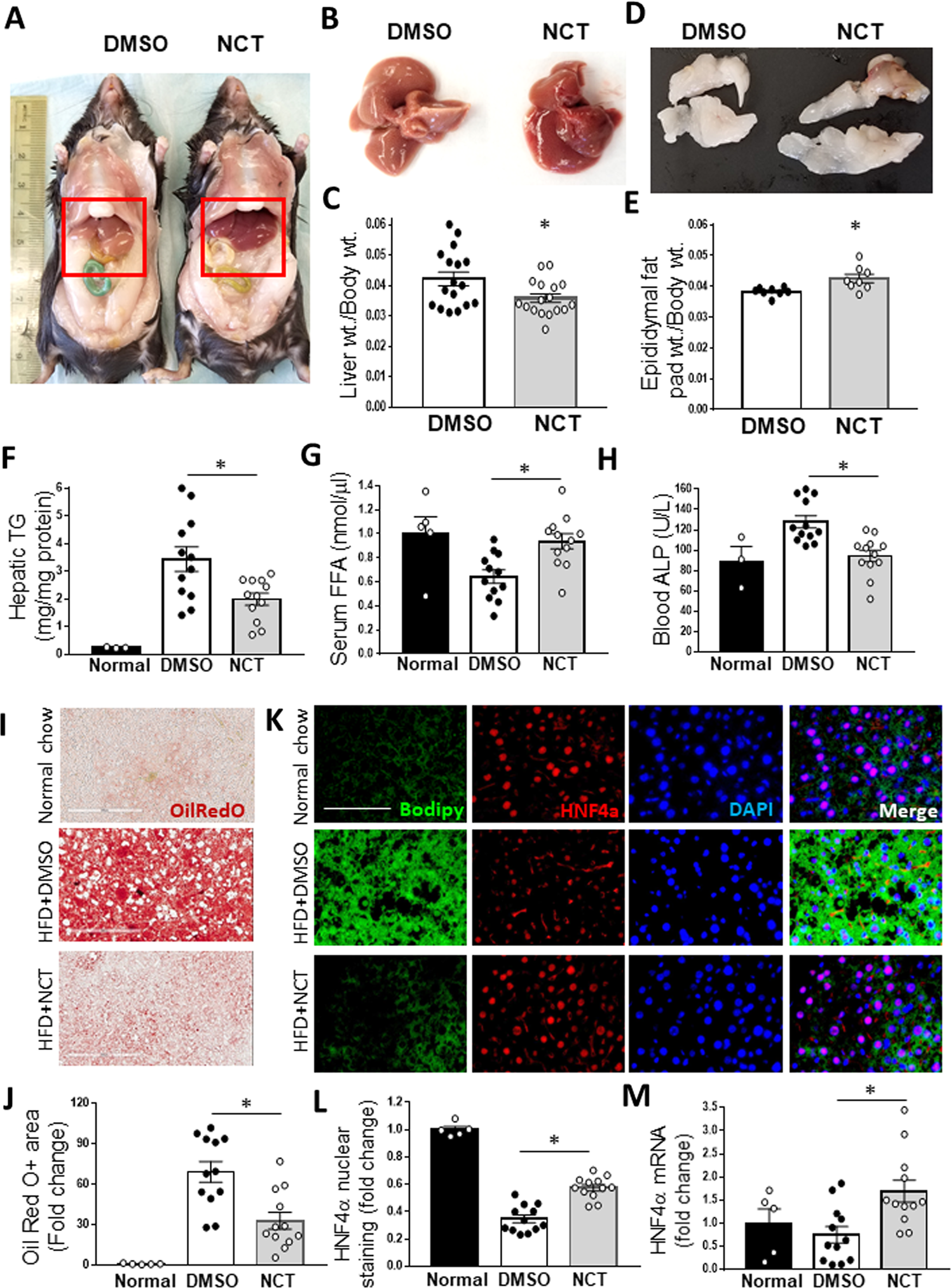
Fig. 6: NCT reverses hepatic steatosis in vivo.

DIO mice (C57BL/6 J) were injected intraperitoneally with NCT (200 mg/kg bid) for two weeks, followed by harvesting of organs. A Red box indicates the area of the liver, demonstrating a marked difference in color. B Dissected liver from representative mice indicating difference in color and weight (quantified in C, N = 12 for each group). D Epididymal fat pads from representative mice showing increased weight with NCT (quantified in E, N = 12 for each group). F Hepatic triglyceride (TG) content normalized to hepatic protein (Normal chow control, N = 3, DMSO and NCT, N = 12). G Serum free fatty acid (FFA) level (Normal chow control, N = 5 and DMSO and NCT, N = 12). H Blood alkaline phosphatase (ALP) level (Normal chow control, N = 3 and DMSO and NCT, N = 12). I Representative photomicrograph of hepatic Oil Red O staining (scale bar = 200 μm). J Oil Red O quantification. The percent of the liver section positive for Oil Red O was measured using Image J with a consistent threshold setting and normalized to liver sections from mice fed normal chow. K Representative liver sections stained for Bodipy (green), HNF4α (red), DAPI (blue) and merged images in mice fed normal chow or HFD plus DMSO or NCT. L Quantification of HNF4α nuclear staining. HNF4α nuclear staining intensity with non-specific cytoplasmic staining from same cell subtracted. Normalized to livers from mice fed normal chow. M Quantification of hepatic HNF4α mRNA level. Dots indicate individual mice. Values represent the mean ± SE, Normal chow control, N = 3–5; DMSO and NCT, N = 12. *p < 0.05, **p < 0.01. Scale bar = 100 μm.