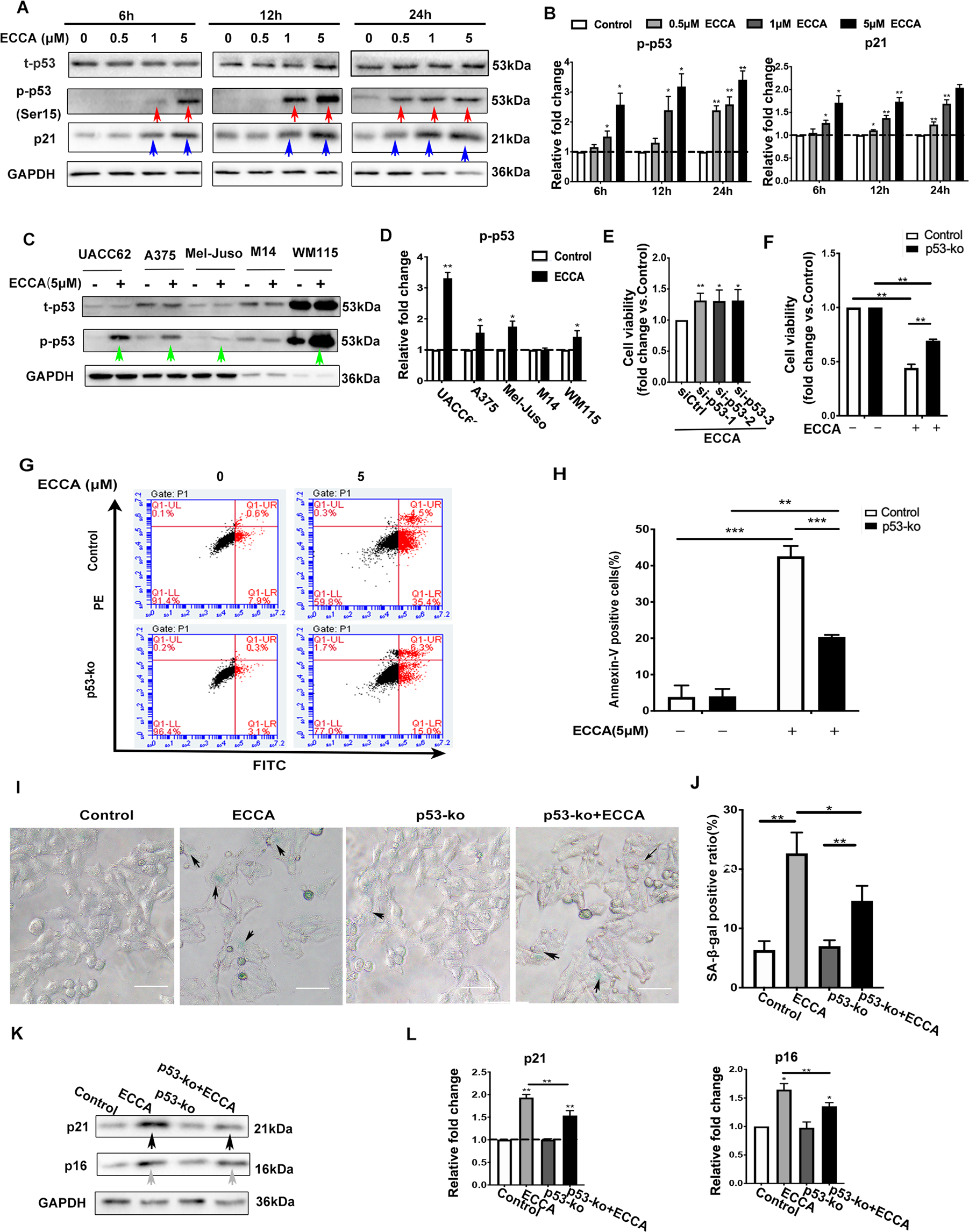
Fig. 5: ECCA activates the p53 pathway to induce melanoma cell apoptosis.

A Immunoblotting analysis of total and phosphorylated forms of p53 and p21 in UACC62 cells treated with or without ECCA at the indicated concentrations and times. Red and blue arrows, respectively, indicate the upregulated expression of p-p53 at Ser15 and p21. GAPDH is a housekeeping gene used as a loading control. B Quantification of the relative levels of p-p53 and p21 in A, as a relative fold change to the respective control cells, indicated by a dashed line as 1, after each phosphorylated protein was normalized to the corresponding total protein band. C Immunoblotting analysis of total and phosphorylated forms of p53 in UACC62, A375, Mel-Juso, M14, and WM115 cells treated with ECCA at 5 μM at 24 h. Green arrows indicate the upregulated expression of p-p53 at Ser15. GAPDH is a housekeeping gene used as a loading control. D Quantification of the relative levels of p-p53 in C, as a relative fold change to the respective control cells, indicated by a dashed line as 1, after each phosphorylated protein was normalized to the corresponding total protein band. E UACC62 cells were transfected with three independent p53 siRNAs, and at 48 h after transfection, the cells were treated with 5 µM ECCA. At 24 h, cells were collected for cell viability analysis using the CCK8 assay. F Wild-type (control) and p53-ko UACC62 cells were treated with ECCA (5 µM) or with DMSO as the control, and at 24 h, cells were collected for analysis using the CCK8 assay. G Wild-type (control) and p53-ko UACC62 cells were treated with ECCA (5 µM) or with DMSO as a control, and at 12 h after treatment, cells were analyzed by FACS for cell apoptosis. H Quantification of apoptotic cells percentage in G. I Wild-type and p53-ko UACC62 cells were treated with 5 µM ECCA for 24 h, then were fixed and analyzed using an SA-β-gal staining kit to detect senescent cells (blue, white arrows). Scale bars = 100 µm. J Quantification of SA-β-gal–positive cells (blue, white arrows) based on counting a total of 500 cells in I. K Immunoblotting analysis of total forms of p21 and p16 in wild-type and p53-ko UACC62 cells treated with or without ECCA. GAPDH is a housekeeping gene used as a loading control. Black and gray arrows, respectively, indicate the upregulated expression of p21 and p16. L Quantification of the relative levels of p21 and p16 in K, as relative fold change to the respective control cells, after each protein was normalized to the GAPDH band. All experiments were carried out three times, and error bars represent means ± SD; P values are indicated with “*”, * indicates P < 0.05, ** indicates P < 0.01, *** indicates P < 0.005 when comparing the ECCA-treated group with the control group in (B and D, comparing the p53-siRNA group with the siRNA-control group in E, and comparing the corresponding two groups indicated by lines in F, H, and J by Student’s t test.