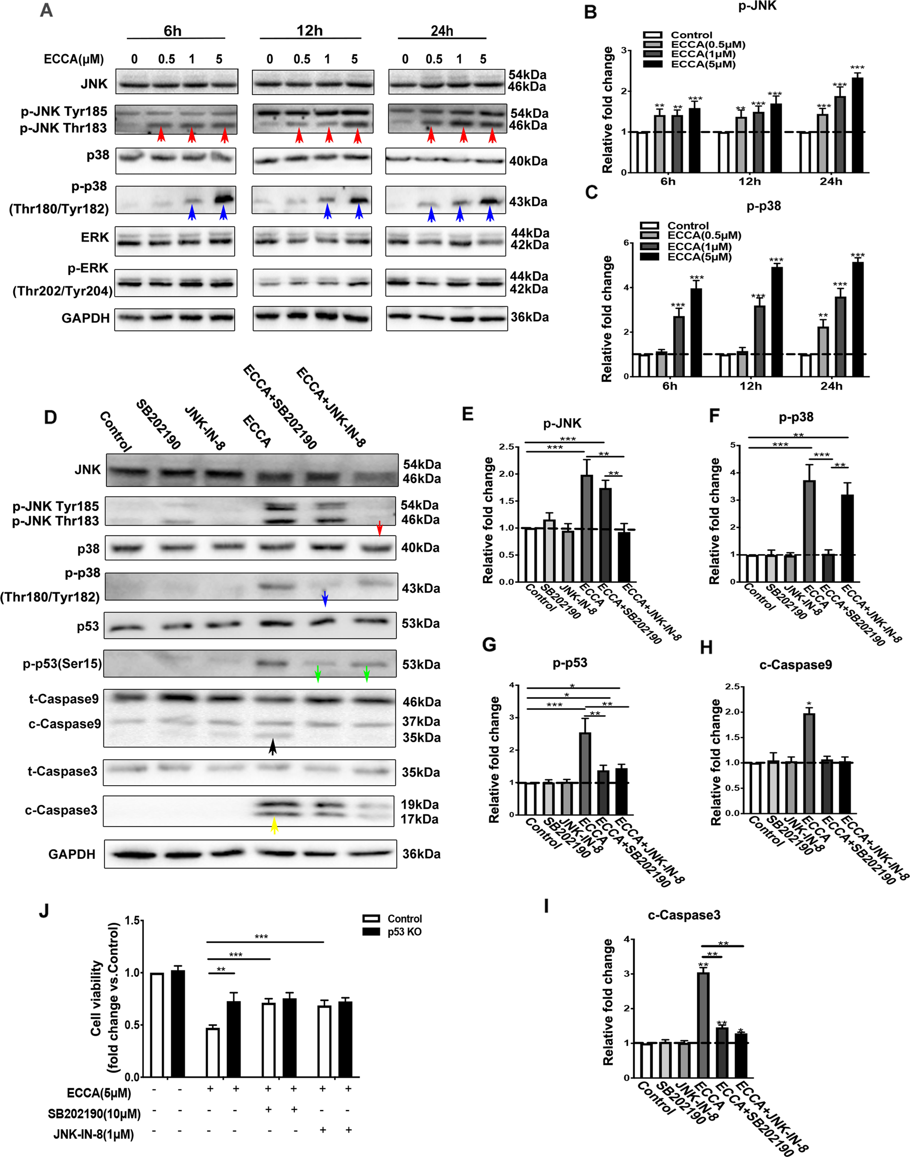
Fig. 6: ECCA increases the phosphorylation level of p38-MAPK and JNK kinases.

A Immunoblotting analysis of phosphorylated and total forms of JNK, p38-MAPK, and ERK proteins in UACC62 cells treated with or without ECCA at the indicated concentrations and times. Red and blue arrows indicate the upregulated expression of p-JNK and p-p38-MAPK, respectively. GAPDH is a housekeeping gene used as a loading control. B, C Quantification of the relative levels of phosphorylated JNK (B) and p38 (C) in A, which shows relative fold change to the respective control group, indicated by a dashed line as 1, after each phosphorylation protein was normalized to the corresponding total protein band (JNK or p38). D Immunoblotting analysis of phosphorylated and total forms of JNK, p38-MAPK, p53, and cleaved and total forms of Caspase9 and Caspase3 proteins in UACC62 cells treated with different conditions (DMSO (control), SB202190, JNK-IN-8, ECCA, ECCA + SB202190, ECCA + JNK-IN-8) at 24 h. Red, blue, and green arrows indicate the downregulated expression of p-JNK, p-p38-MAPK, and p-p53, respectively. Black and yellow arrows indicate the upregulated expression of C-Caspase9 and C-Caspase3. GAPDH is a housekeeping gene used as a loading control. E–I Quantification of the relative levels of phosphorylated JNK (E), p38 (F), p53 (G), cleaved Caspase9 (H), and Caspase3 (I) in D. J Wild-type (control) and p53-ko UACC62 cells were treated with different conditions: DMSO (control), ECCA, ECCA + SB202190, ECCA + JNK-IN-8. Cells at 12 h after treatment were collected and analyzed by the CCK8 assay for cell viability. All experiments were carried out three times, and error bars represent means ± SD; P values are indicated with “*”, ** indicates P < 0.01, *** indicates P < 0.005 when comparing the ECCA-treated group with the control group in B and C and comparing the corresponding two groups indicated by lines in (E–J) by Student’s t test.