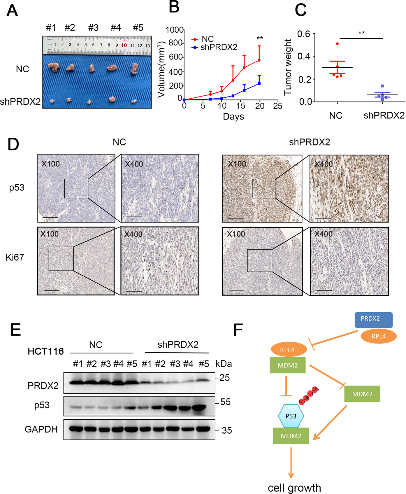
Fig. 7: PRDX2 knockdown retards tumor growth by inducing p53 upregulation.

A Images of xenograft tumors harvested at the end of the experiment. **p < 0.05, by two-tailed t-test. B Growth curve of tumor in the NC group and the shPRDX2 group in nude mice. C Tumor weight of the NC group and the shPRDX2 group in nude mice. D p53 and Ki67 were detected in tumors by ICH. E The protein levels of PRDX2 and p53 in 5 tumor samples were measured by western blotting with the indicated primary antibodies. F the working model summarizes the research.