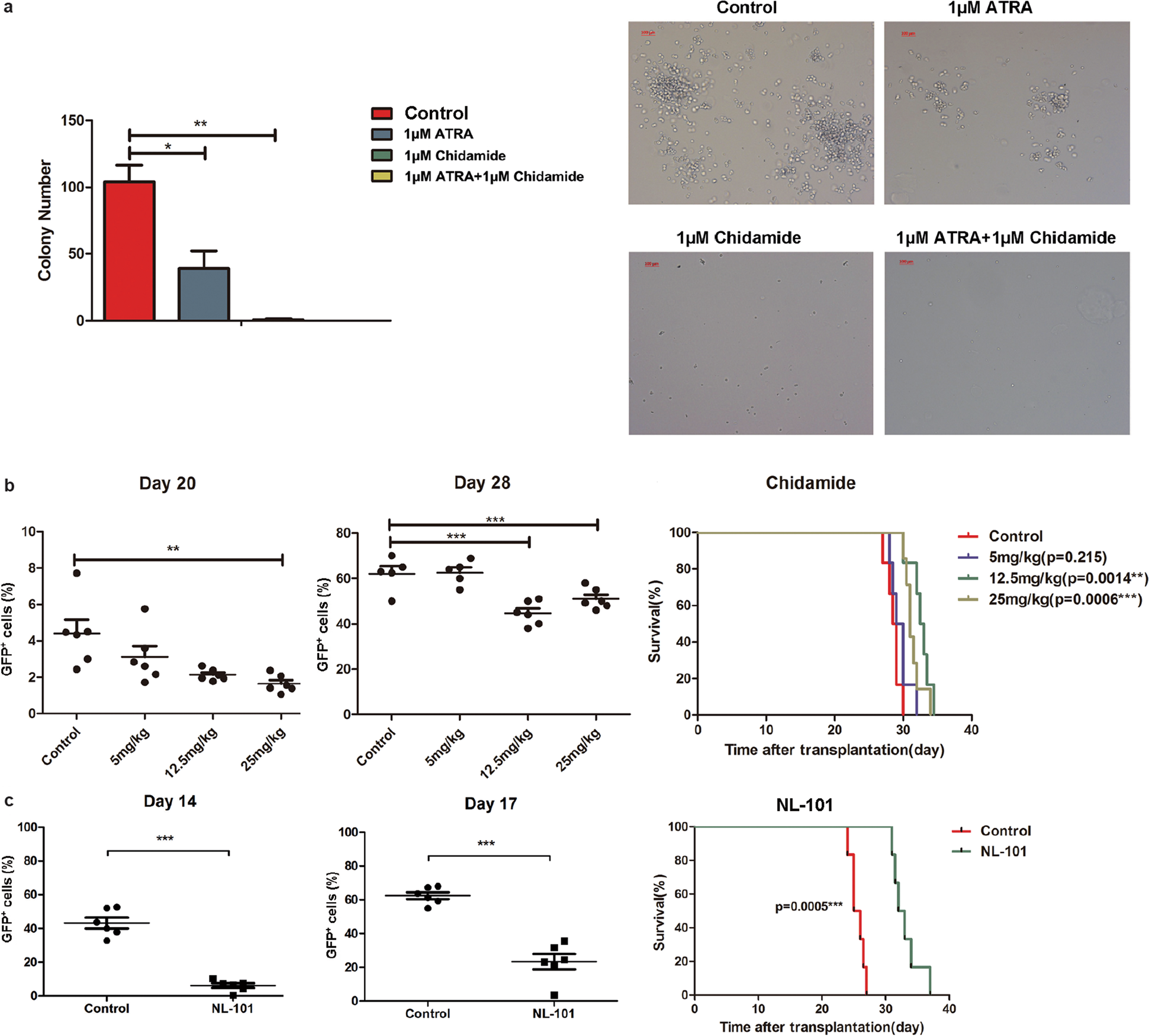
Fig. 7: HDACIs confer survival advantage against TR mice.

a Spleen cells (GFP+ cells > 85%) from leukemia mice were plated in methylcellulose medium (M3434) in the presence of 1 µM ATRA and/or 1 µM chidamide, or DMSO solvent for colony formation assay. The colony number and morphology were counted and observed (scale bars, 10 µm). b Seven days after transplantation, recipients received different doses of chidamide (5, 12.5, or 25 mg/kg/day, 8–28, IG, qod). Left panel: the percentage of GFP+ cells in the peripheral blood of four groups was monitored at day 20 and day 28 after transplantation. Right panel: survival curves of four groups with chidamide or control treatment. c Five days after transplantation, recipients were administrated with NL-101 (30 mg/kg, day 6–10, IP, qd). Left panel: the percentage of GFP+ cells in the peripheral blood of NL-101 and control groups monitored at day 14 and 17 after therapy initiation. Right panel: survival curves of two groups.