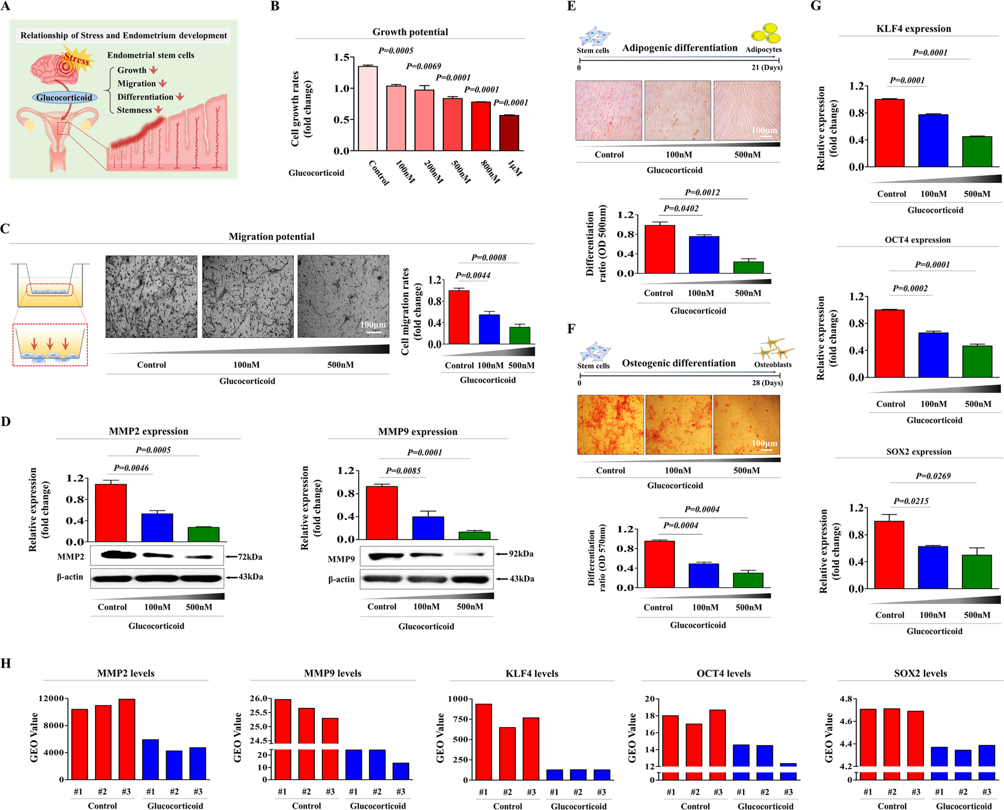
Fig. 1: Glucocorticoid treatment significantly inhibits the self-renewal, migration, and transdifferentiation capacity of endometrial stem cells in vitro.

We hypothesized that glucocorticoids induced by chronic stress inhibited various regenerative capacity-related functions of endometrial stem cells, including proliferation, migration, pluripotency, and transdifferentiation ability (A). The suppression of proliferative capacity by treatment with several concentrations of synthetic glucocorticoid cortisol (100 nM, 200 nM, 500 nM, 800 nM, and 1 µM) was assessed at 72 h by MTT assays. Cell growth rates (%) were determined as the viability of glucocorticoid-treated cells as a percent of the vehicle-treated controls (B). Endometrial stem cells were treated with glucocorticoids (100 nM and 500 nM) for 72 h, and the suppressive effects of glucocorticoid treatment on migratory capacity were then assessed using transwell cell invasion assays. Glucocorticoid treatment significantly inhibited the ability of stem cells to migrate across the membrane of transwells (C). The expression levels of positive regulators of cell migration (MMP-2 and 9) in response to glucocorticoid treatment were investigated by western blotting (D). Endometrial stem cells were cultured for 14 days in adipogenic or osteogenic media with or without glucocorticoid (100 nM and 500 nM) exposure. The suppressive effects of glucocorticoid treatment on adipogenic (E) and osteogenic (F) differentiation were assessed by oil red O and alizarin red S staining, respectively. The relative quantification of secreted calcium deposition and lipid droplet (LD) formation within differentiated cells was estimated by analyzing the absorbance of the solubilized cells at 500 nm and 570 nm, respectively. The suppressive effects of glucocorticoid treatment on the expression levels of various pluripotency markers (KLF4, OCT4, and SOX2) were measured by real-time PCR (G). β-actin was used as the internal control. PPIA was used as a housekeeping gene for real-time PCR analysis. All experiments were performed in triplicates, and the data has been presented as mean ± standard deviation (SD). P-value under 0.05 was presented in figures.