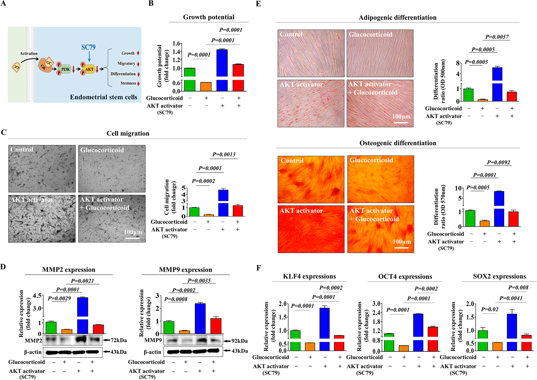
Fig. 5: Activation of the Akt signaling pathway attenuates glucocorticoid-induced inhibition of various stem cell functions.

A schematic diagram regarding the functional role of the PI3K/Akt signaling pathway in mediating glucocorticoid-induced effects is shown (A). Endometrial stem cells were pretreated with the Akt activator SC79 (10 µM) for 1 h prior to treatment with glucocorticoids (500 nM) for 48 h, and the subsequent glucocorticoid-induced changes in cell proliferation were assessed by MTT assays. The percentage (%) of proliferating stem cells was calculated relative to the number observed in the vehicle control (B). The attenuating effects of Akt activation on glucocorticoid-induced changes in migratory capacity were analyzed by Transwell assays (C) and western blotting for MMP-2 and MMP-9 (D), respectively. Endometrial stem cells were pretreated with the Akt activator SC79 (10 µM) for 1 h prior to an additional 48 h treatment with 500 nM glucocorticoids, and subsequent changes in adipocytes and osteoblast differentiation were measured by oil red O and alizarin red staining, respectively. The relative quantification of secreted calcium deposition and lipid droplet (LD) formation within differentiated cells was estimated by analyzing the absorbance of the solubilized cells at 500 nm and 570 nm, respectively (E). The attenuating effects of the Akt activator SC79 (10 µM) on glucocorticoid-induced changes in the expression levels of the pluripotency-related transcription factors KLF4, OCT4, and SOX2 were determined by real-time PCR (F). β-actin was used as an internal control. PPIA was used as a housekeeping gene for real-time PCR analysis. All experiments were performed in triplicates, and the data has been presented as mean ± standard deviation (SD). P-value under 0.05 was presented in figures.