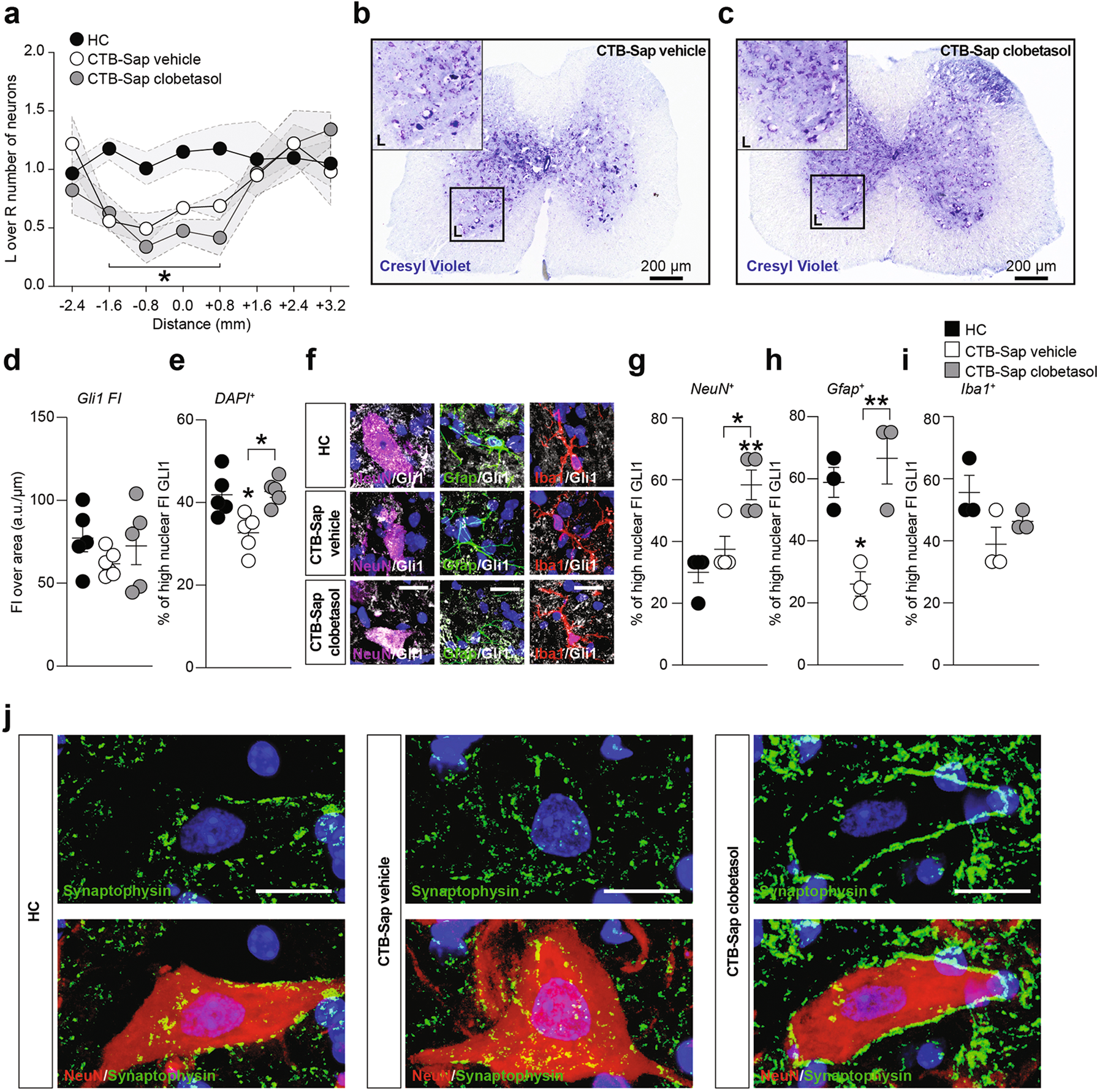
Fig. 2: Clobetasol modulates Gli1 nuclear translocation and plasticity on MN-depleted spinal cord.

a–c Quantification of the number of motoneurons in left (L) and right (R) Rexed lamina IX in HC, CTB-Sap vehicle and CTB-Sap clobetasol groups (a) and representative pictures of spinal cord sections stained with cresyl violet of CTB-Sap vehicle (b) and CTB-Sap clobetasol (c); data in (a) are expressed as the ratio of L over R motoneurons number ± SEM (shade) of n = 8 sections of n = 5 mice per group; *p-value < 0.05 versus HC; one-way ANOVA; scale bar in (b) and (c): 200 μm. d and e Quantification of the total Gli1 fluorescence intensity (FI) over μm (d) and of the percentage of high nuclear FI of Gli1 (e) in HC, CTB-Sap vehicle, and CTB-Sap clobetasol spinal cord cell population; data are shown as scatter dot plots and mean ± SEM of n ≥ 3 mice per group; *p-value < 0.05 versus HC and between groups; one-way ANOVA. f–i Representative pictures and quantification of the proportion of NeuN positive (f and g), Gfap positive (f and h), and Iba1 positive (f and i) cells with high nuclear FI of Gli1 in HC, CTB-Sap vehicle, and CTB-Sap clobetasol spinal cord; data are shown as scatter dot plots and mean ± SEM of n ≥ 3 mice per group; *p-value < 0.05 and **p-value < 0.01 versus HC and between groups; one-way ANOVA. j Representative pictures of NeuN and Synaptophysin immunofluorescence on spinal cord motoneurons of HC, CTB-Sap vehicle, and CTB-Sap clobetasol; scale bar: 20 μm.