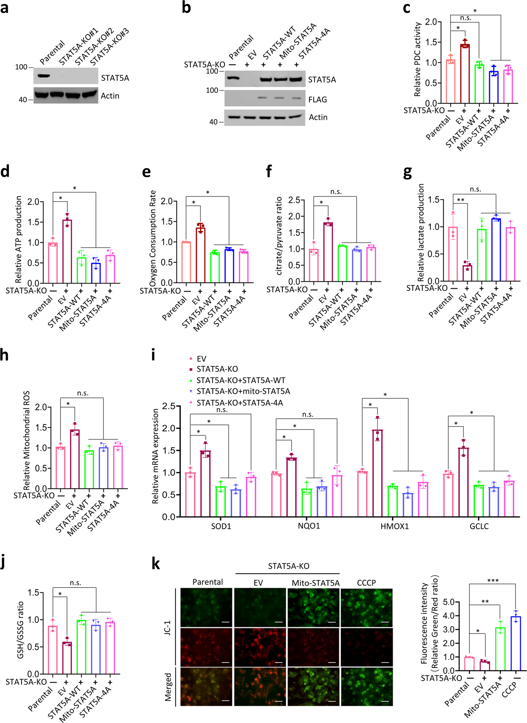
Fig. 3: Mitochondrial STAT5A inhibits PDC activity and OXPHOS as well as promotes the Warburg effect in a transcription-independent manner.

a Immunoblots of the indicated proteins in WCL from HeLa cells with STAT5A KO using CRISPR/Cas9 methods. Parental HeLa cells were used as the control. b The indicated expression vectors were stably transfected into STAT5A-KO HeLa cells. The proteins were immunoblotted with STAT5A antibody and antibody specific to the FLAG (for STAT5A). c STAT5A-KO HeLa cells were stably transfected with indicated expression vectors. The PDC activity levels were measured by in vitro PDC enzyme assays. Parental HeLa cells were used as the control. All data shown are mean values ± SD (error bar) from three independent experiments. d STAT5A-KO HeLa cells were stably transfected with indicated expression vectors. The Intracellular ATP levels were measured by ATP Assay Kit. Parental HeLa cells were used as the control. All data shown are mean values ± SD (error bar) from three independent experiments. e STAT5A-KO HeLa cells were stably transfected with indicated expression vectors. The oxygen-consumption rates were measured by Seahorse assays. Parental HeLa cells were used as the control. All data shown are mean values ± SD (error bar) from three independent experiments. f STAT5A-KO HeLa cells were stably transfected with indicated expression vectors. The citrate and pyruvate levels were measured by GC-MS. The citrate/pyruvate ratio was calculated. Parental HeLa cells were used as the control. All data shown are mean values ± SD (error bar) from three independent experiments. g STAT5A-KO HeLa cells were stably transfected with indicated expression vectors. The Intracellular lactate levels were measured by GC-MS. Parental HeLa cells were used as the control. All data shown are mean values ± SD (error bar) from three independent experiments. h STAT5A-KO HeLa cells were stably transfected with indicated expression vectors. The mitochondrial ROS levels were measured by mito-ROS indicator and analyzed by flow cytometry. Parental HeLa cells were used as the control. All data shown are mean values ± SD (error bar) from three independent experiments. i STAT5A-KO HeLa cells were stably transfected with indicated expression vectors. The mRNAs levels of oxidative stress-related genes were measured by RT-qPCR. Parental HeLa cells were used as the control. j STAT5A-KO HeLa cells were stably transfected with indicated expression vectors. The intracellular GSH and GSSG levels were measured by enzymatic assays. The GSH/GSSG ratio was calculated. Parental HeLa cells were used as the control. k STAT5A-KO HeLa cells were stably transfected with indicated expression vectors. The mitochondrial membrane potential levels were measured by JC-1 staining and the representative pictures are shown. Parental HeLa cells were used as the control. Red fluorescence represents a normal membrane potential and green fluorescence indicates mitochondrial membrane depolarization. CCCP treatment was used as a positive control for depolarized mitochondria. Scale bar = 20 μm. Fluorescence intensity was quantified by ImageJ. For statistical analysis, all data shown are mean values ± SD (error bar) from three independent experiments.