Fig. 2: OGA participates in DNA damage repair.
From: OGA is associated with deglycosylation of NONO and the KU complex during DNA damage repair

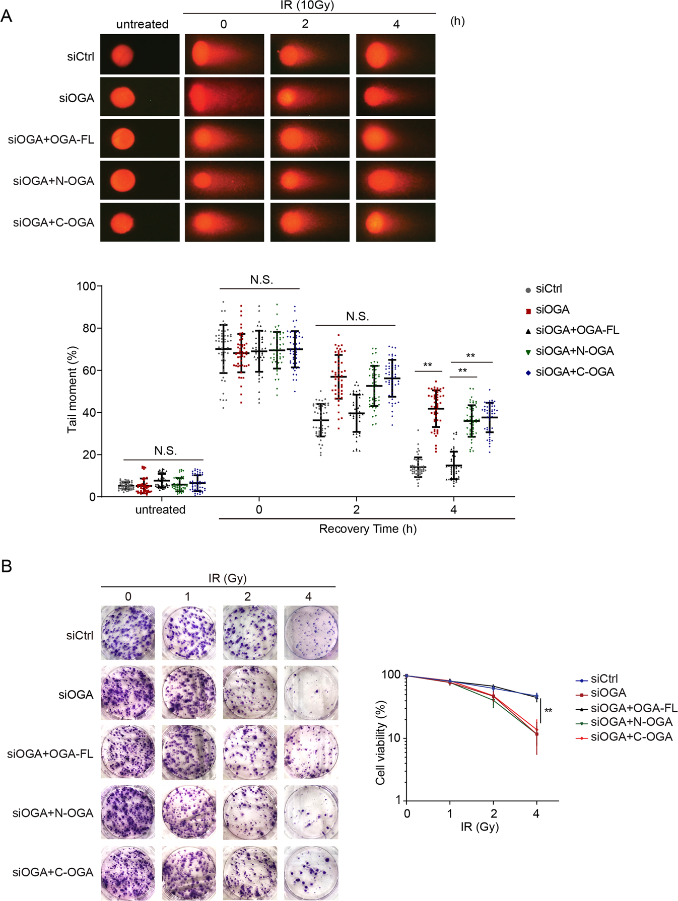
A Loss of OGA impairs DNA damage repair. Cells were treated with siOGA and were reconstituted with full-length OGA, N-OGA, or C-OGA. The cells were then treated with 10 Gy of IR. DSB repair was examined by neutral comet assays (*P < 0.05). Tail moments were summarized from three independent experiments with 50 cells for a single time point per sample. The data are presented as mean ± SEM. B The cells lacking OGA are sensitive to IR treatment. Colony formation assays were performed in U2OS cells expressing full-length OGA, N-OGA, or C-OGA. The cells were treated with indicated doses of IR. Representative images of colonies in plates stained with Giemsa. The results were summarized from three independent experiments. The data are presented as mean ± SEM.