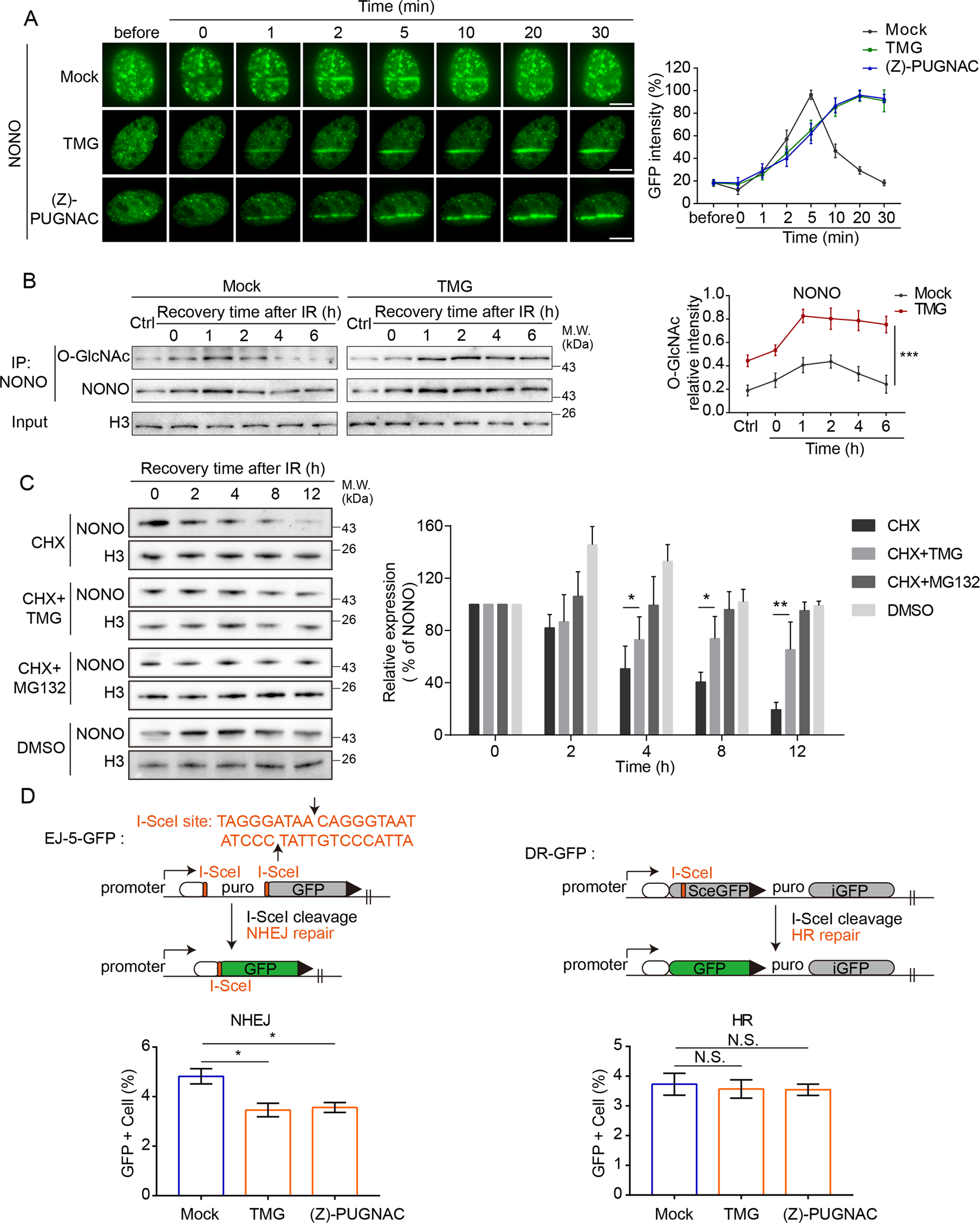
Fig. 5: Deglycosylation of NONO regulates its chromatin association and NHEJ repair.
From: OGA is associated with deglycosylation of NONO and the KU complex during DNA damage repair

A The OGA inhibitors’ treatment prolongs the retention of NONO at DNA lesions. GFP-NONO was expressed in U2OS cells, and the cells were treated with TMG or (Z)-PUGNAC followed by laser microirradiation. The relocation kinetics of NONO was examined in a time course. Scale bar: 5 μm. B TMG treatment prolongs the retention of NONO on chromatin during DNA damage response. 293T cells were treated with TMG followed by IR. The chromatin fractions were extracted. O-GlcNAcylation of NONO was examined in a time course with Western blotting. C TMG treatment suppresses the removal of NONO from the chromatin. 293T cells were treated with cycloheximide (CHX: 100 μM) or CHX and TMG (10 μM), and then collected at different time points. The chromatin fractions were examined with Western blotting. D The role of OGA in the NHEJ and HR repair pathway. GFP reporter assays were used to examine NHEJ and HR. Stable reporter cell lines were used to monitor either NHEJ or HR repair. Each of these cell lines has an integrated cassette comprising an I-SceI cleavage site, upon repair by either NHEJ or HR, restores GFP expression. Cells with mock or OGA inhibitors (TMG or (Z)-PUGNAC) treatment were assessed for each repair mechanism as indicated by the percentage of cells that express GFP.