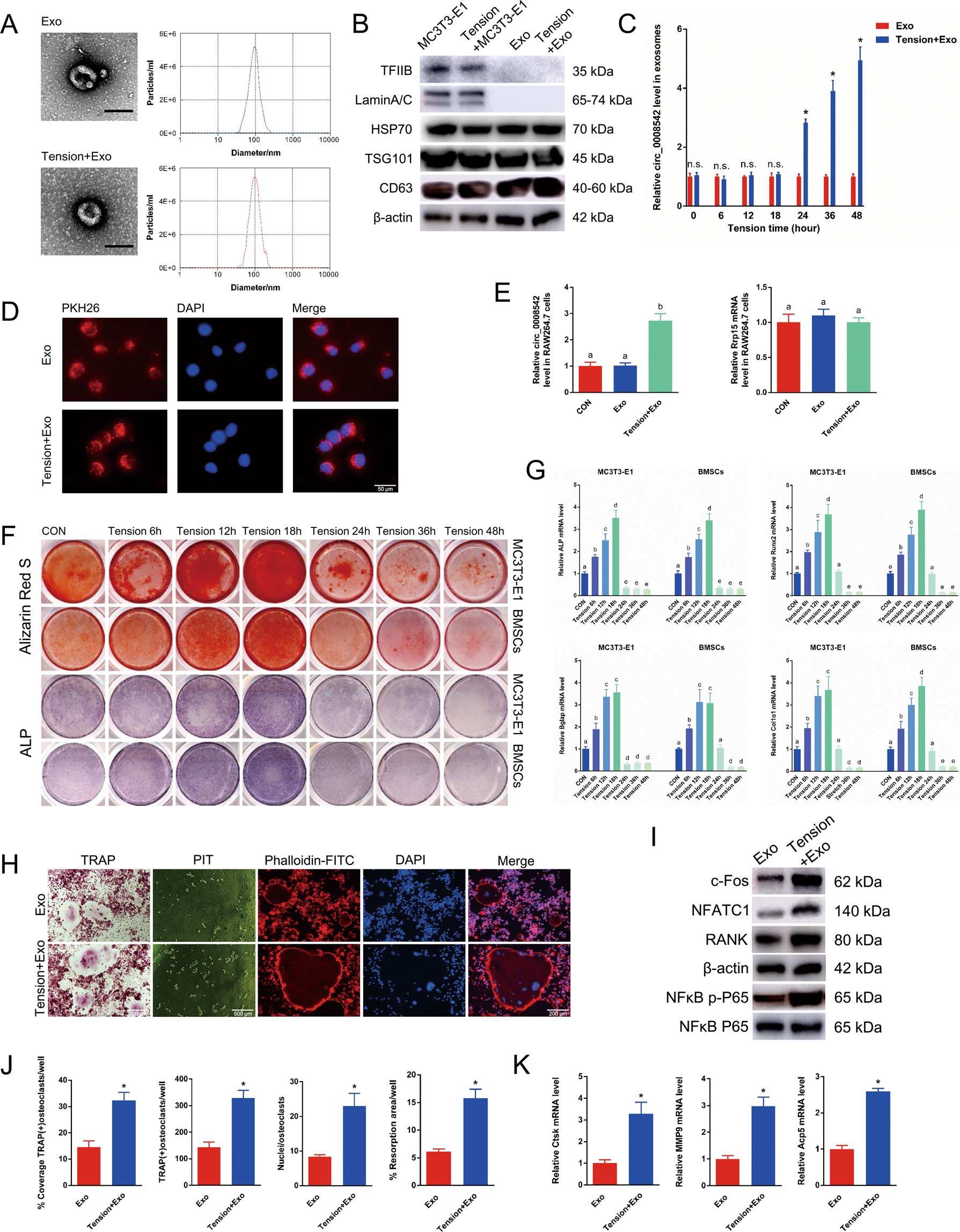
Fig. 2: The effects of exosomes in vitro.

A Electron microscopy images of exosomes. Scale bar, 100 nm. Size distribution of exosomes secreted by MC3T3-1 cells with or without tension stimulation. B Protein levels of TFIIB, Lamin A/C, HSP70, TSG101, and CD63 in MC3T3-E1 cell lysates or exosomes secreted by MC3T3-E1 cells with or without tension stimulation analyzed by western blot. C Relative expression level of circ_0008542 in exosomes at different tension stimulation times. D Immunofluorescence images of exosomes from MC3T3-E1 cells to RAW264.7 cells. Exosomes were labeled with PKH26. E Relative expression level of circ_0008542 or Rrp15 in RAW 264.7 cells after addition of different exosomes. F After different tension stimulation times, Alizarin Red S or ALP staining was applied to MC3T3-E1 cells and BMSCs after 21 days or 7 days of osteogenic induction. G Relative expression levels of ALP, Runx2, Bglap, and Col1α1 in MC3T3-E1 cells and BMSCs at different tension stimulation times. H TRAP staining, pit formation assay, and F-actin band staining were applied to detect osteoclast differentiation and bone resorption ability between the two groups with or without tension stimulation exosomes. I Protein levels of c-fos, NFATc1, RANK, and NFκB p-P65 in RAW 264.7 cell lysates between the two groups with or without tension stimulation exosomes were analyzed by western blot. J Histograms of coverage rate, number and nuclei of TRAP-positive osteoclasts, and bone resorption area rate between the two groups. K Relative expression levels of Ctsk, MMP9, and TRAP in RAW 264.7 cells after adding different exosomes. Data were representative of three independent experiments expressed as the mean ± SD (*p < 0.05). Different letters (a, b, c, d, and e) indicate significant differences among multiple groups (p < 0.05).