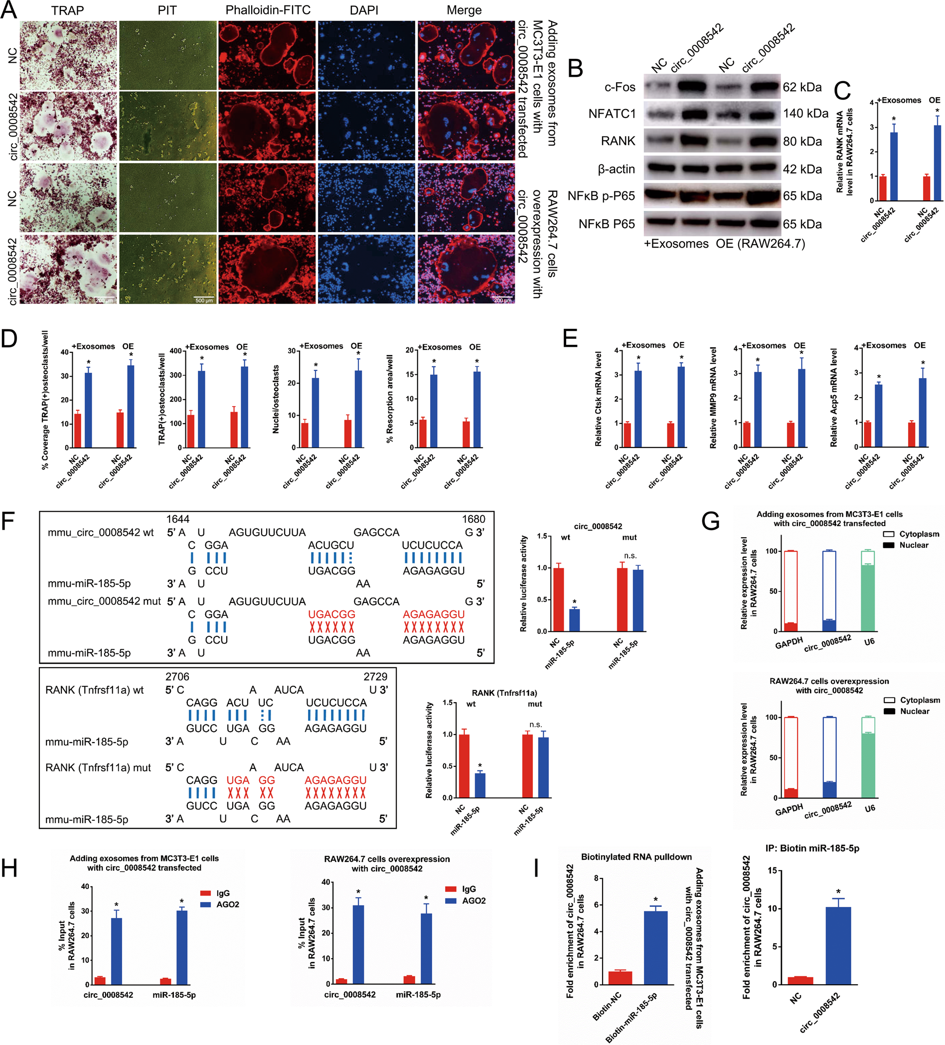
Fig. 3: The effects of circ_0008542 on osteoclasts.

After transfection of circ_0008542 in RAW264.7 cells or addition of exosomes containing circ_0008542 overexpression in RAW264.7 cells, A TRAP staining, pit formation assay, and F-actin band staining were applied to detect osteoclast differentiation and bone resorption ability between the two groups with or without circ_0008542. B Protein levels of c-fos, NFATc1, RANK, and NFκB p-P65 in RAW 264.7 cell lysates between two groups with or without circ_0008542 were analyzed by western blot. C Relative expression level of RANK in RAW 264.7 cells between two groups with or without circ_0008542. D Histograms of coverage rate, number and nuclei of TRAP-positive osteoclasts, and bone resorption area rate between the two groups. E Relative expression levels of Ctsk, MMP9, and TRAP in RAW 264.7 cells between the two groups. F After construction of the circ_0008542 fragment luciferase reporter or RANK gene fragment luciferase reporter with wild-type or mutant complementary binding sites, relative luciferase activity was detected between the miRNA-185-5p group and the NC group. G Cytoplasmic and nuclear fractionation assay was applied to detect localization of circ_0008542. H RIP assay was performed to detect the enrichment rate of circ_0008542 and miRNA-185-5p. I RNA pulldown assay with 3′-end biotinylated miRNA-185-5p. The binding activities of circ_0008542 to 3′-end biotinylated miRNA-185-5p with circ_0008542 overexpression. Data were representative of three independent experiments expressed as the mean ± SD (*p < 0.05).