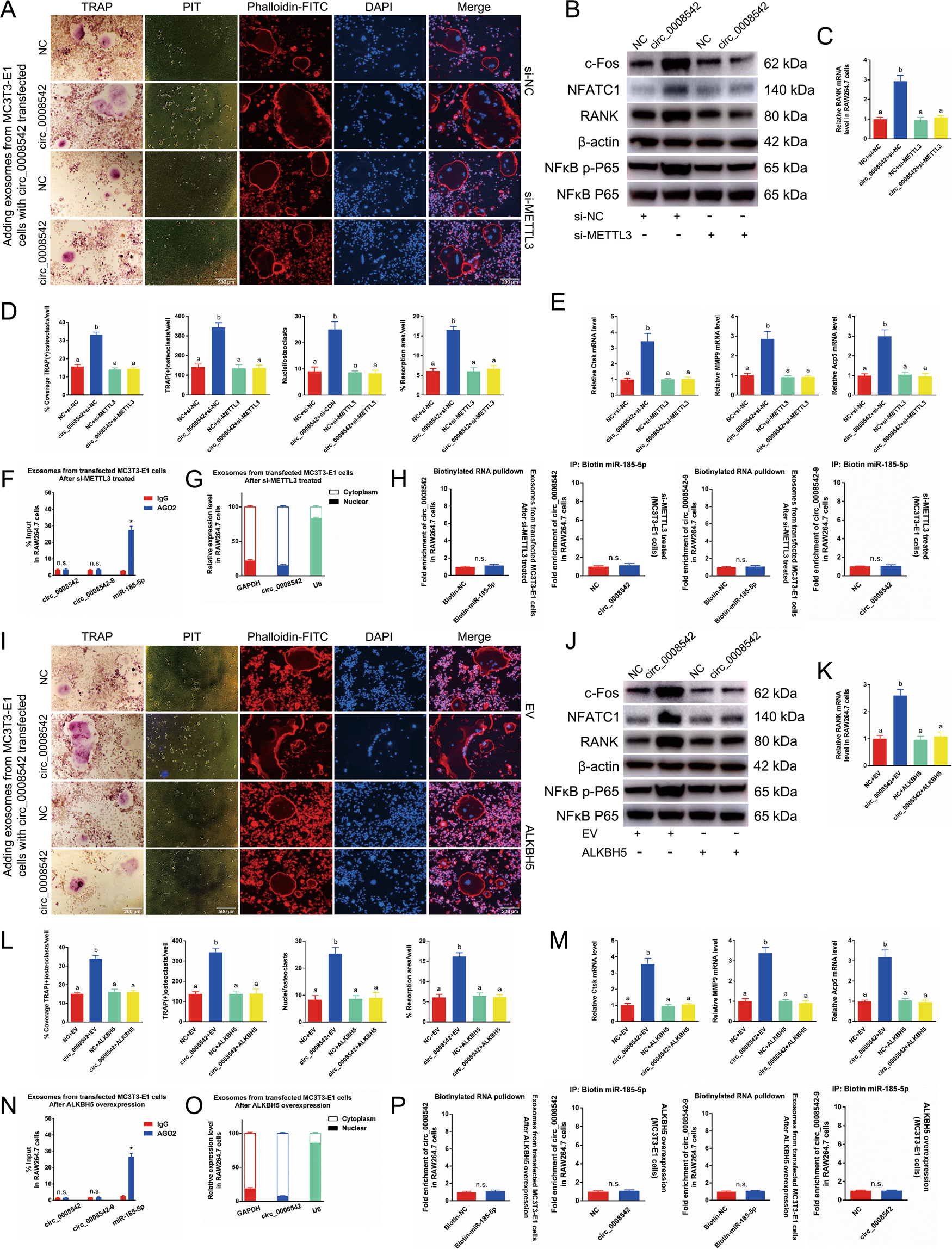
Fig. 4: The effects of METTL3 inhibition or ALKBH5 overexpression on the circ_0008542/miR-185-5p/RANK axis.

We first transfected circ_0008542 or circ_0008542+si-METTL3 into MC3T3-E1 cells and then added different exosomes containing circ_0008542 overexpression to RAW264.7 cells. A TRAP staining, pit formation assay, and F-actin band staining were applied to detect osteoclast differentiation and bone resorption ability among the four groups. B Protein levels of c-fos, NFATc1, RANK, and NFκB p-P65 in RAW 264.7 cell lysates among the four groups were analyzed by western blot. C Relative expression level of RANK in RAW 264.7 cells among the four groups. D Histograms of coverage rate, number and nuclei of TRAP-positive osteoclasts, and bone resorption area rate among the four groups. E Relative expression levels of Ctsk, MMP9, and TRAP in RAW 264.7 cells among the four groups. F RIP assay was performed to detect the enrichment rate of circ_0008542, circ_0008542-9, and miRNA-185-5p after si-METTL3 treatment. G Cytoplasmic and nuclear fractionation assay was applied to detect localization of circ_0008542. H RNA pulldown assay with 3′-end biotinylated miRNA-185-5p after si-METTL3 treatment. The binding activities of circ_0008542 or circ_0008542-9 to 3′-end biotinylated miRNA-185-5p with circ_0008542 overexpression. We next transfected circ_0008542 or circ_0008542 + ALKBH5 into MC3T3-E1 cells and then added different exosomes containing circ_0008542 overexpression to RAW264.7 cells. I TRAP staining, pit formation assay, and F-actin band staining were applied to detect osteoclast differentiation and bone resorption ability among the four groups. J Protein levels of c-fos, NFATc1, RANK, and NFκB p-P65 in RAW 264.7 cell lysates among the four groups were analyzed by western blot. K Relative expression level of RANK in RAW 264.7 cells among the four groups. L Histograms of coverage rate, number and nuclei of TRAP-positive osteoclasts, and bone resorption area rate among the four groups. M Relative expression levels of Ctsk, MMP9, and TRAP in RAW 264.7 cells among the four groups. N RIP assay was performed to detect the enrichment rate of circ_0008542, circ_0008542-9, and miRNA-185-5p after ALKBH5 overexpression. O Cytoplasmic and nuclear fractionation assay was applied to detect localization of circ_0008542. P RNA pulldown assay with 3′-end biotinylated miRNA-185-5p after ALKBH5 overexpression. The binding activities of circ_0008542 or circ_0008542-9 to 3′-end biotinylated miRNA-185-5p with circ_0008542 overexpression. Data were representative of three independent experiments expressed as the mean ± SD. Different letters (a and b) indicate significant differences among multiple groups (p < 0.05).