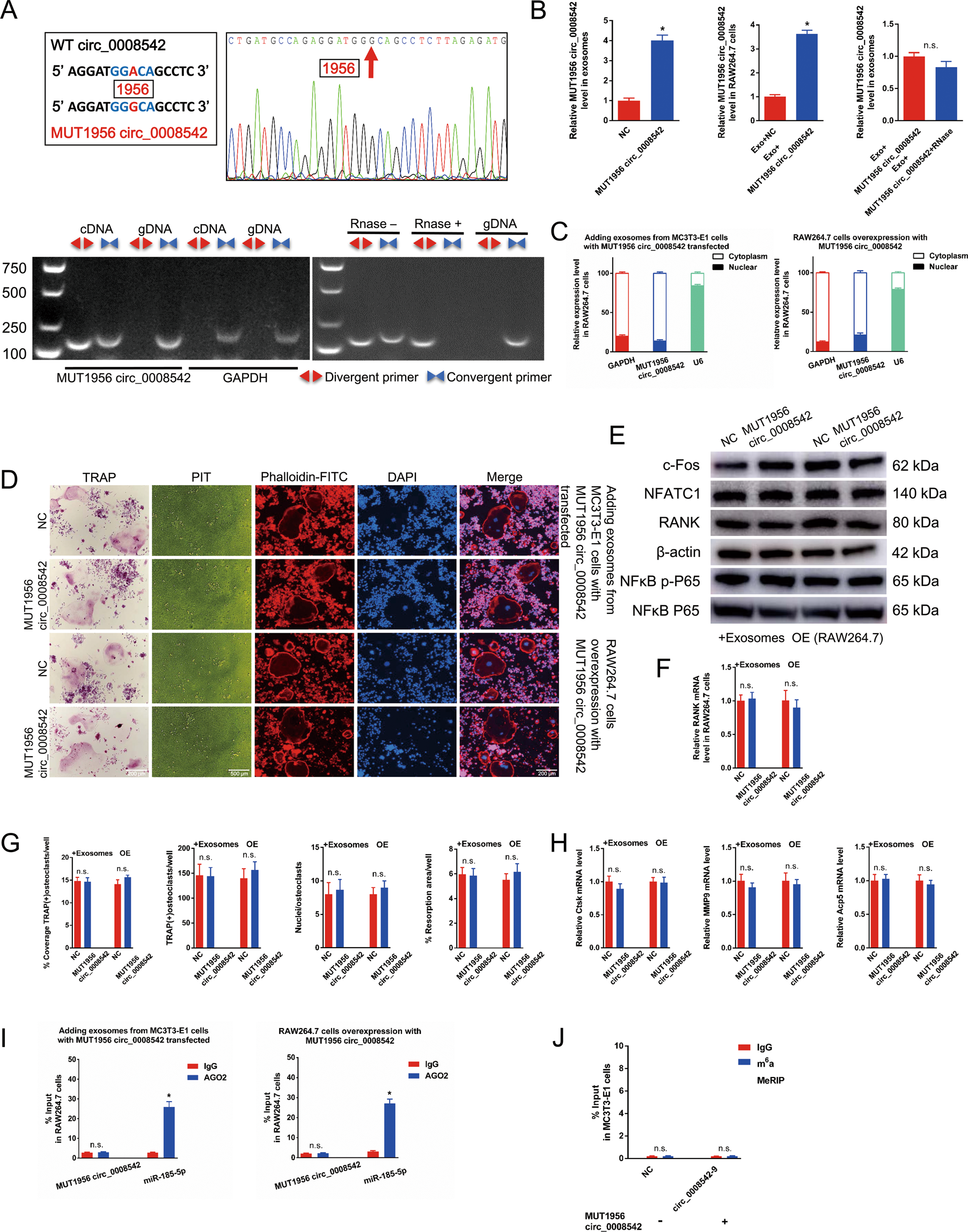
Fig. 5: The function of MUT1956 circ_0008542.

A Schematic diagram shows the mutation site of MUT1956 circ_0008542. Sanger sequencing of MUT1956 circ_0008542. The arrow shows the mutation site. Divergent primers detected MUT1956 circ_0008542 from cDNA by PCR and agarose gel electrophoresis, rather than from gDNA. MUT1956 circ_0008542 from cDNA was amplified with divergent primers and even treated with RNase R digestion, and the opposite results were observed for gDNA. B Relative expression level of MUT1956 circ_0008542 in exosomes with or without MUT1956 circ_0008542 overexpression. Relative expression level of MUT1956 circ_0008542 in RAW264.7 cells treated with different exosomes. Relative expression level of MUT1956 circ_0008542 in exosomes with or without RNase R digestion. C Cytoplasmic and nuclear fractionation assay was applied to detect localization of MUT1956 circ_0008542. After transfection of MUT1956 circ_0008542 in RAW264.7 cells or addition of exosomes containing MUT1956 circ_0008542 overexpression in RAW264.7 cells. D TRAP staining, pit formation assay, and F-actin band staining were applied to detect osteoclast differentiation and bone resorption ability between the two groups with or without MUT1956 circ_0008542. E Protein levels of c-fos, NFATc1, RANK, and NFκB p-P65 in RAW 264.7 cell lysates between the two groups with or without MUT1956 circ_0008542 were analyzed by western blot. F Relative expression level of RANK in RAW 264.7 cells between the two groups with or without MUT1956 circ_0008542. G Histograms of coverage rate, number and nuclei of TRAP-positive osteoclasts, and bone resorption area rate between the two groups. H Relative expression levels of Ctsk, MMP9, and TRAP in RAW 264.7 cells between the two groups. I RIP assay was performed to detect the enrichment rate of MUT1956 circ_0008542 and miRNA-185-5p. J After transfecting MC3T3-E1 cells with MUT1956 circ_0008542, m6A-RT-qPCR assay was performed to detect the enrichment rate of the circ_0008542-9 segment between the anti-m6A group and the anti-IgG group. Data were representative of three independent experiments expressed as the mean ± SD (*p < 0.05).