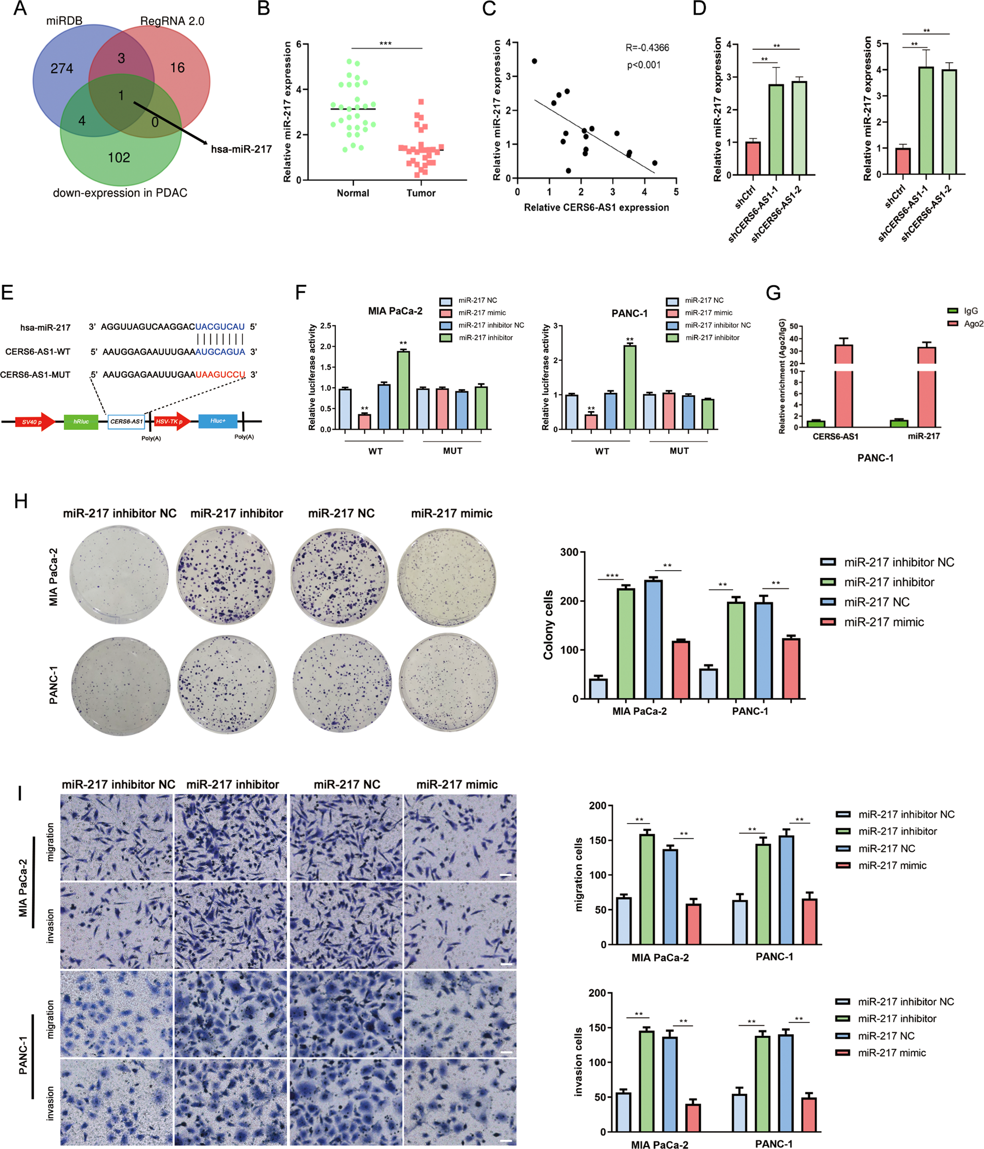
Fig. 4: CERS6-AS1 behaves like a sponge for miR-217 and miR-217 inhibits PC proliferation and invasion.

A miR-217 was identified as the target of CERS6-AS1 by Venn analysis. B RT-qPCR analysis of miR-217 expression in PC tissues. C Pearson correlation analysis was used to investigate the correlation between CERS6-AS1 and miR-217. D miR-217 expression in shCtrl and shCERS6-AS1 groups. E The prediction binding site between miR-217 and CERS6-AS1. F Luciferase assay was applied to investigate the direct interaction between CERS6 and miR-217. G RIP analysis demonstrated the co-interaction of CERS6-AS1 and miR-217 with Ago2. H Functional experiments were performed to verify the effect of miR-335-5p mimic or inhibitor on proliferation in MIA PaCa-2 and PANC-1. I Functional experiments were performed to verify the effect of miR-217 mimic or inhibitor on migration and invasion in MIA PaCa-2 and PANC-1 (scale bar: 100 μm). **p < 0.01, ***p < 0.001.