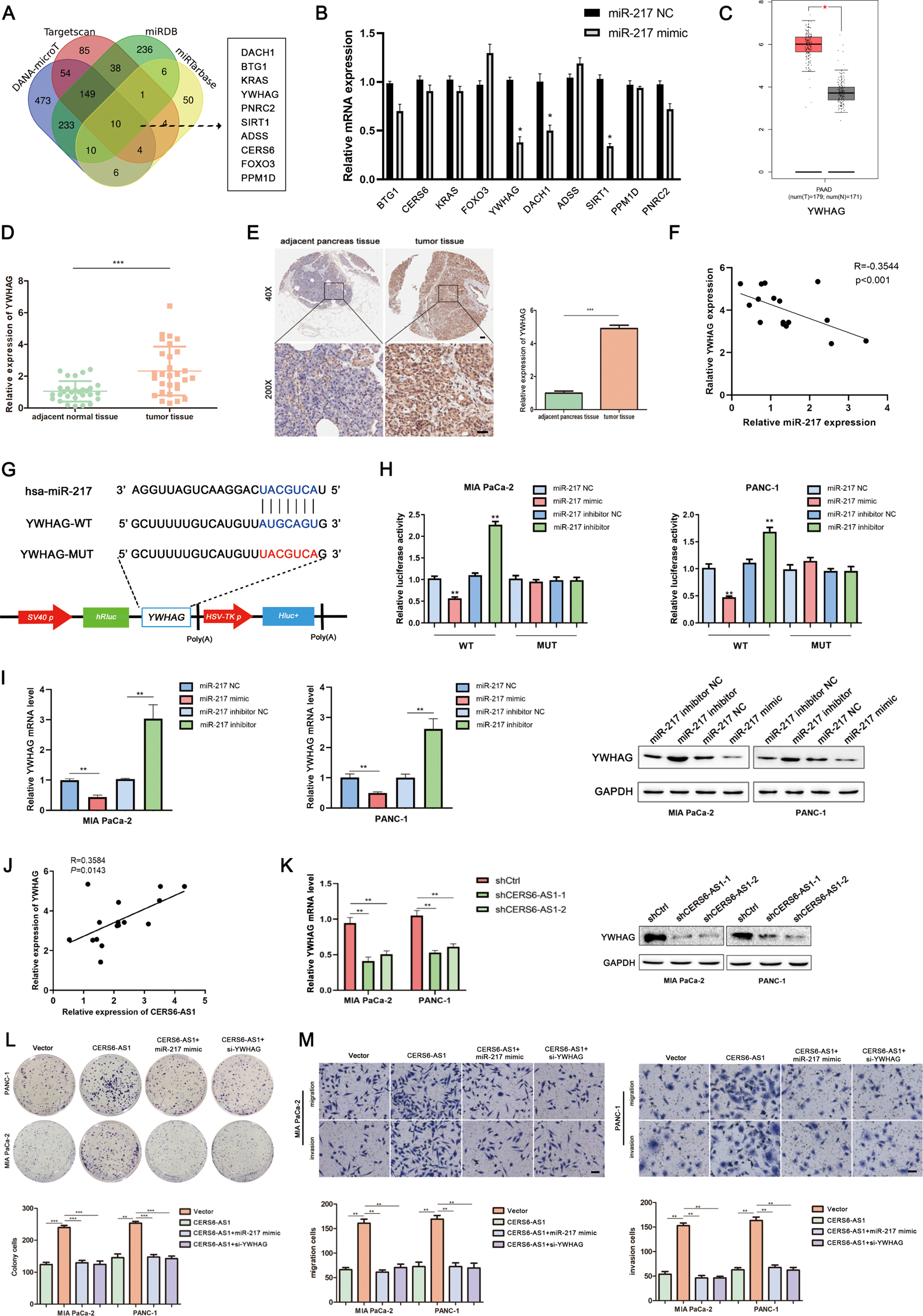
Fig. 5: CERS6-AS1 promotes cell growth and invasion by targeting the miR-217/YWHAG axis.

A Ten candidate genes were identified as the potential targets of miR-217 by Venn analysis. B Ten candidate genes were selected for subsequent PCR validation. C The relative YWHAG expression in PC tissues based on the TCGA database. D The relative YWHAG expression in our collected PC tissues. E The IHC assay was performed to further confirmed YWHAG expression in PC specimens (scale bar: 50 μm). F Pearson correlation analysis was used to investigate the correlation between YWHAG and miR-217. G The prediction binding site of miR-217 in YWHAG mRNA 3′UTR. H Luciferase assay was applied to investigate the direct interaction between YWHAG and miR-217. I The mRNA and protein expression of YWHAG were detected by PCR after transfecting miR-217 mimics or inhibitors in PC cells. J Pearson correlation analysis was used to investigate the correlation between YWHAG and CERS6-AS1. K The mRNA and protein expression of YWHAG were detected in shCtrl and shCERS6-AS1 groups by PCR analysis and western blotting. L, M Functional rescue experiments were performed to verify the effect of miR-217 overexpression or YWHAG knockdown on migration and proliferation in the CERS6-AS1 overexpression group (scale bar: 100 μm). *p < 0.05, **p < 0.01, ***p < 0.001.