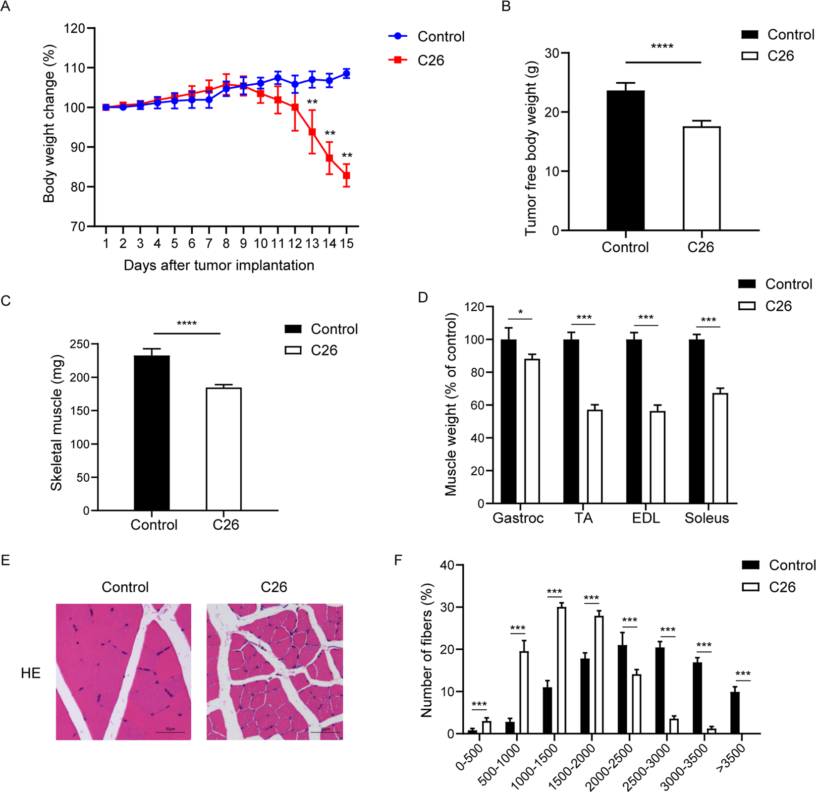
Fig. 1: Characterization of the colon-26 cancer cachexia model.

A Bodyweight changes in normal mice and C26 tumor-bearing mice were monitored every day and traced for 15 days after tumor implantation. B Tumor-free body weights were measured after removal of the tumor at the end of the experiment. C The weight of total skeletal muscle of C26-xenografted mice was compared with that of normal control. D The weights of gastrocnemius (gastroc), tibialis anterior (TA), extensor digitorum longus (EDL), and soleus of C26-xenografted mice vs. nontumor-bearing control mice. E Representative haematoxylin and eosin (H&E) staining showing the morphological changes in the gastrocnemius of C26-xenografted and control mice. Scale bar: 50 μm. F Fiber area frequency distribution of all fibers from gastrocnemius muscles of control and C26-xenografted mice. Data are expressed as the mean ± SD, *P < 0.05, **P < 0.01, ***P < 0.001, ****P < 0.0001, N = 10.