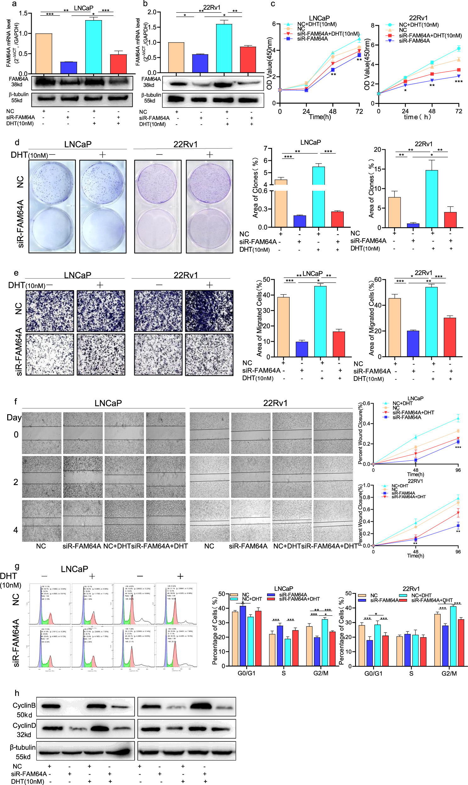
Fig. 4: AR-mediated FAM64A expression regulates cell proliferation, migration, invasion, and cell cycle of PCa cells.
From: FAM64A is an androgen receptor-regulated feedback tumor promoter in prostate cancer

a, b The mRNA expression of FAM64A in cells transfected with siR-FAM64A and DHT (10 nM) at both transcription and translation levels. c, d CCK-8 assay and colony formation assay showed that DHT inhibits the effect of knocking out FAM64A on androgen-dependent PCa cell proliferation. e Transwell invasion assay indicated that DHT suppresses the effect of knocking out FAM64A about androgen-dependent PCa cell invasion. f Wound healing assay indicated that DHT restrains the effect of knocking out FAM64A about androgen-dependent PCa cell migration. g Flow cytometry analysis indicated that DHT moderates the effect of knocking out FAM64A on the progression of the androgen-dependent PCa cell cycle. h Western blot analysis showed that the FAM64A expression was upregulated after transfected DHT in siR-FAM64A or control siRNA PCa cells. *P < 0.05, **P < 0.01, ***P < 0.001.