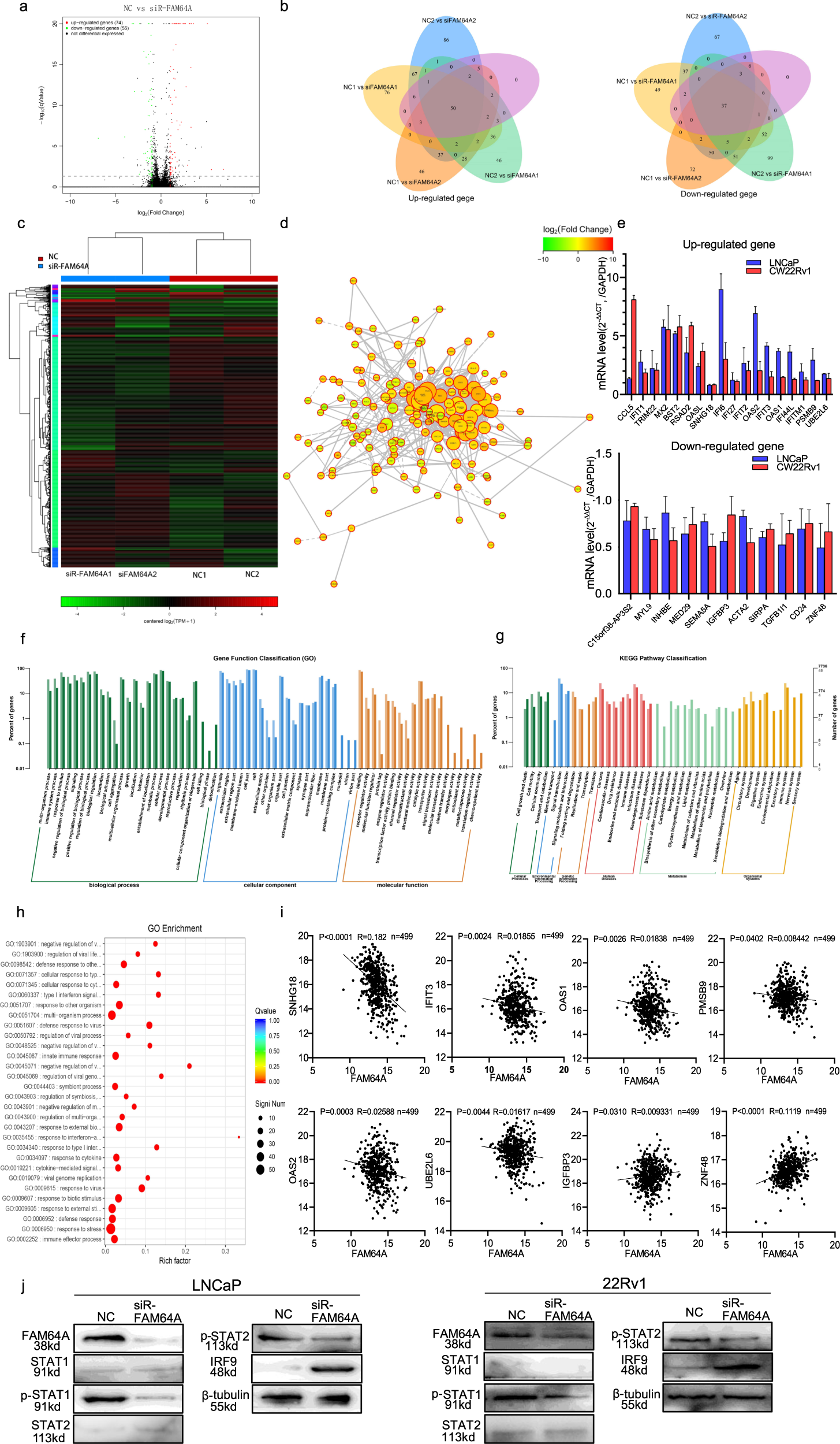
Fig. 5: The expression level of FAM64A could regulate the relevant genes of immunity and interferon by the JAK–STAT-signaling pathway in PCa.
From: FAM64A is an androgen receptor-regulated feedback tumor promoter in prostate cancer

a Red dots represent genes with fold change ≥ 2 and P < 0.05, green dots represent genes with fold change ≤ −2 and P < 0.05, and the other dots represent the rest of genes with no statistically significant change in NC and siRNA-FAM64A cells by Volcano map. FC fold change. b Venn diagram of up-regulated genes and down-regulated genes. c The red color represents up-regulated genes and the green color represents down-regulated genes in Heat maps. d Construction of protein–protein interaction (PPI) network of differential expressed genes (DEGs), Red circles are upregulated genes in the PPI network, while green ones are downregulated. e The q-PCR experiment verifies that the highest log2FoldChange value of 18 up-regulated genes and 13 down-regulated genes which had been found by transcriptome sequencing to siRNA-NC and siRNA-FAM64A PCa cell lines. f, g The biological functions of the integrated DEGs were explored by GO and KEGG enrichment analysis. h The upregulated genes and downregulated genes were subjected to the DAVID for functional pathway analysis by GO enrichment. i By the TCGA database, the linear relationship of the seq-HTSeq-FPKM-UQ value of FAM64A in prostate cancer patients was analyzed. It was found that the expression level of SNHG18, IFIT3, OAS1, PMSB9, OAS2, UBE2L6, IGFBP3, ZNF48 was linearly related to the expression level of FAM64A, consistent with sequencing results. j Western blot results of key proteins expression for IFN and JAK–STAT-signaling pathway upon the knockdown of FAM64A.