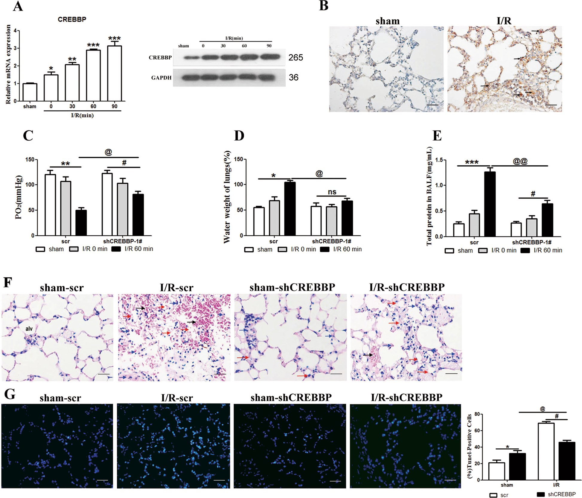
Fig. 2: Role of CREBBP in intestinal ischemia–reperfusion (I/R)-induced acute lung injury.

A CREBBP mRNA and protein expression in lung tissues were analyzed by RT-qPCR and Western blotting (n = 6 per group, **P < 0.01). B Immunohistochemical stain of lung tissues for CREBBP of sham and I/R 60 min group. Scale bars: 50 μm. C–E Arterial blood PaO2 (C), lung water content (D), and BALF protein content (E) were measured. F Representative H&E staining of lung sections. Scale bars: 50 μm. G TUNEL assay was performed on lung sections from each group and TUNEL-positive cells were determined.